EasyManua.ls Logo

Aeroflex 2023A - Page 48

Aeroflex 2023A
280 pages
Print Icon
To Next Page IconTo Next Page
To Next Page IconTo Next Page
To Previous Page IconTo Previous Page
To Previous Page IconTo Previous Page
Loading...
PRINCIPLES OF OPERATION
3-5
To Printer: Trim A3 printed sheets by 0.75" (19mm) from right edge to clear binder.
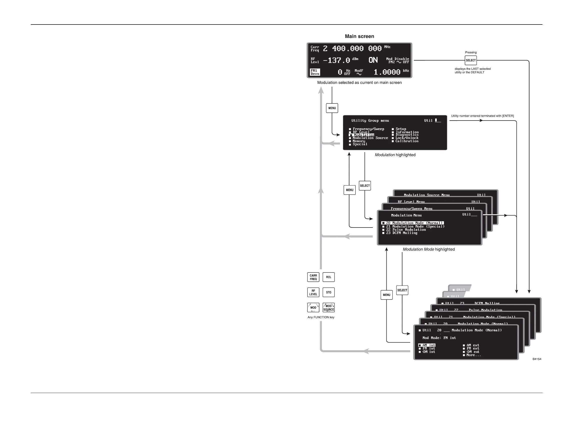
Fig. 3-1 Utility menu operation summary showing a modulation selection example

Table of Contents

Related product manuals