EasyManua.ls Logo

Agilent Technologies auroraSonata - Page 283

Agilent Technologies auroraSonata
336 pages
Print Icon
To Next Page IconTo Next Page
To Next Page IconTo Next Page
To Previous Page IconTo Previous Page
To Previous Page IconTo Previous Page
Loading...
Issue 2 - 07/00 A1-3
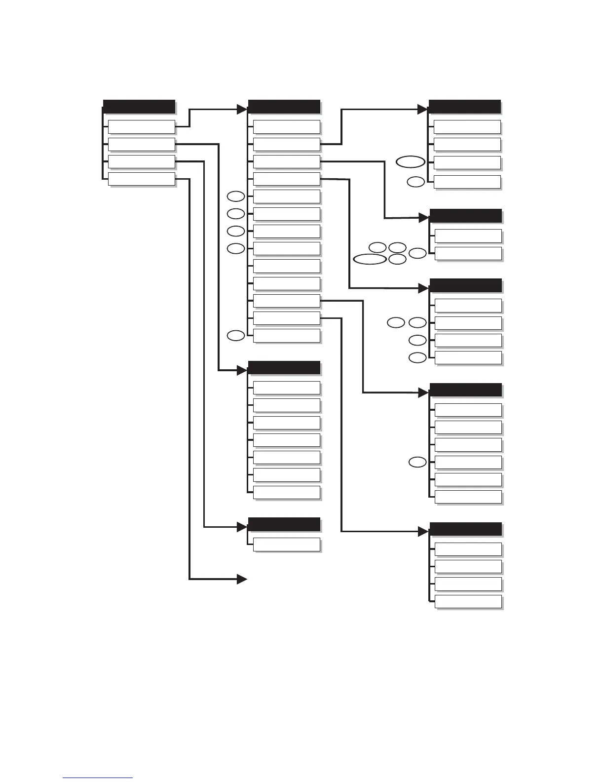
Appendix 1—Menus
Setup
ISDN
Screening
Comms/Tracer
General
Protocol
Tracer
Mode
Mode
Charging
CRC4
Data Bits
Emulation
Memory Mode
B TEI
S
Bus Termination
Return RAI
Parity
Layer 2
PRI Termination
Baud Rate
Encoding
Idle Codes
Dial Options
Stop Bit
s
BERT
ECT
X ON/X OFF
Setup
ISDN
Comms/Tracer
Layer 2
Screening
Mode
CLI/COL
Pattern
Message
CPN Type
UUI
Threshold
Answer
AOC
SPC Call
Duration
Type
CPN Plan
CUG
Charging
Dial Options
BERT
ETSI
ETSI
ETSI
BRI
BRI
PRI
PRI
PRI
ETSI
1TR6
See the
Menutree on the
following page
Setup/General
Termination
L2 Protocol
L3 Protocol
Line Type
Emulation
BRI
TN1R6
ETSI
1TR6
VN4
VN4
CorNet-T

Table of Contents

Related product manuals