EasyManua.ls Logo

Brother S-710A - Page 92

Brother S-710A
153 pages
Print Icon
To Next Page IconTo Next Page
To Next Page IconTo Next Page
To Previous Page IconTo Previous Page
To Previous Page IconTo Previous Page
Loading...
12. FUNCTION SETTING METHODS
SL-710A
85
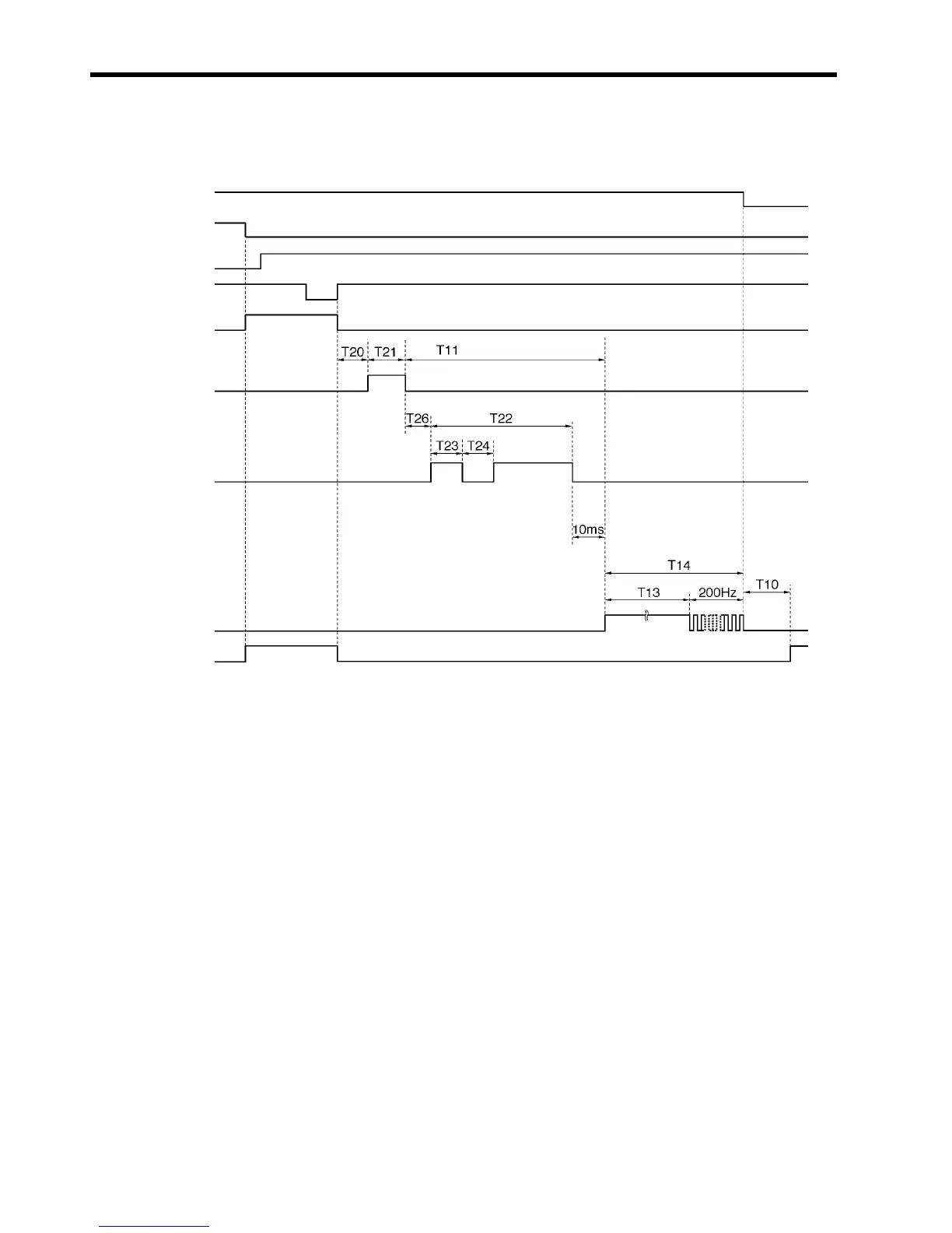
<Parameter time setting>
“T** ” in the diagram (where “**” is a two-digit number)
corresponds to the various parameter numbers.
Motor
Presser foot lifiting
Lower thread
detecto
r
Thread trimming
Needle up signal
Needle down signal
Depressed backward
De
p
ressed forward
(with no lower thread)
1838M
Thread wiping

Table of Contents

Related product manuals