EasyManua.ls Logo

Buell 2002 S3T - Page 218

Buell 2002 S3T
450 pages
Print Icon
To Next Page IconTo Next Page
To Next Page IconTo Next Page
To Previous Page IconTo Previous Page
To Previous Page IconTo Previous Page
Loading...
2002 Buell S3T: Fuel System 4-3
HOME
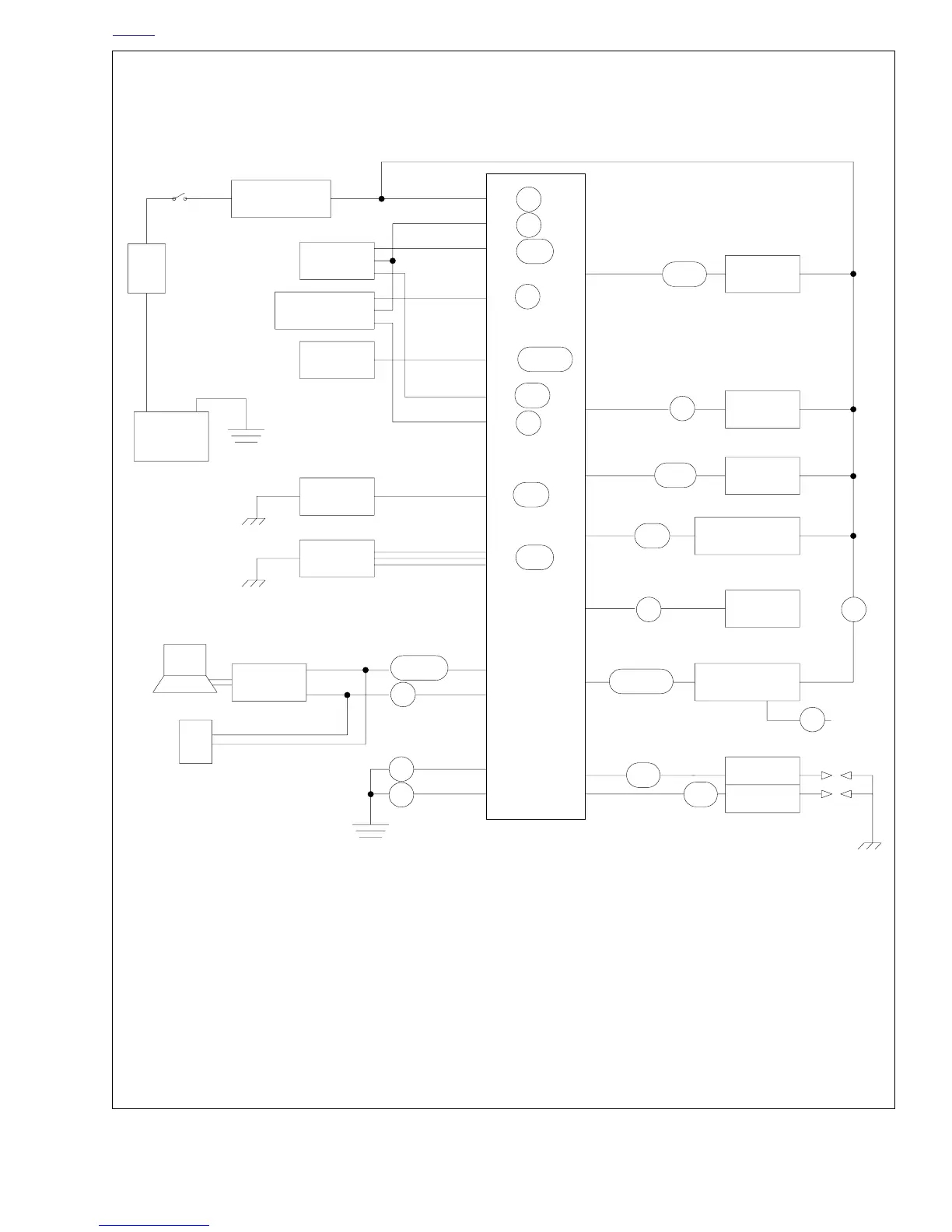
Figure 4-1. Buell Dynamic Digital Fuel Injection
LT GN/GY
PK
BK/Y
GN/GY
W/Y
BN/Y
BE/O
GY
Y/BE
BK
V/R
LT GN/R
V/GY
PK/Y
BK
BK/W
LT GN/Y
V/Y
GN/W
R/W
GY
BK
G8
BK
-
+
B7
B6
B10
B12
B4
B8
B5
B3
B11
B2
G12
G11
G4
G9
G8
G7
G10
G2
G3
G1
B1
IGN
Switch
IGN Circuit
Breaker
Cam
Sensor
TP
Sensor
IAT
Sensor
Main
Circuit
Breaker
Battery
ET
Sensor
O2
Sensor
Fuel
Pump
Front
Injector
Rear
Injector
Check
Engine Lamp
Tach
Bank Angle
Sensor
Dual Coil
Front
Rear
Ground
Scanalyzer
PC
Development
Electronic Control Module
one 12-place black connector [10]
one 12-place gray connector [11]
WIRE COLOR CODES USED IN THIS DOCUMENT
LT Light GY Gray V Violet
BK Black O Orange W White
BE Blue PK Pink Y Yellow
BN Brown R Red
GN Green TN Tan

Table of Contents

Related product manuals