EasyManua.ls Logo

Buell 2002 S3T - Page 279

Buell 2002 S3T
450 pages
Print Icon
To Next Page IconTo Next Page
To Next Page IconTo Next Page
To Previous Page IconTo Previous Page
To Previous Page IconTo Previous Page
Loading...
4-64 2002 Buell S3T: Fuel System
HOME
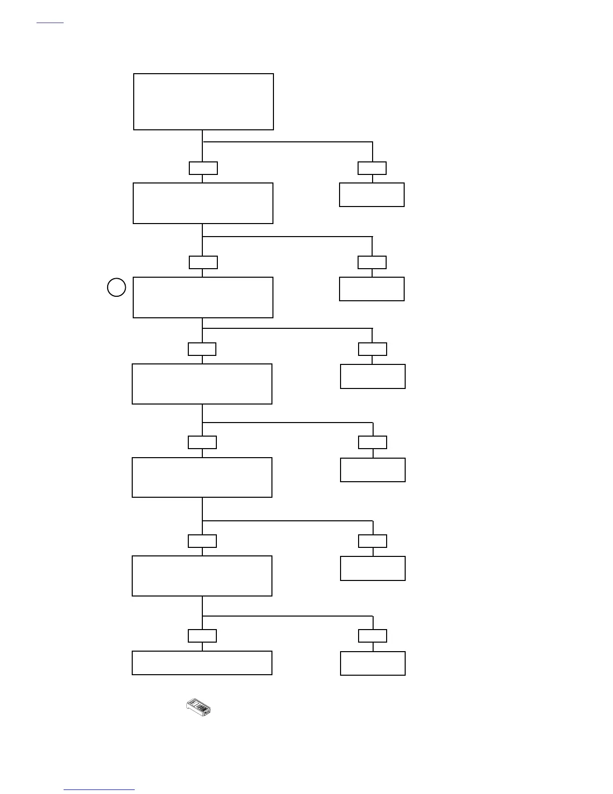
Code 16 Test (Part 2 of 2)
Continued from Code 16 Test (Part 1 of 2).
Measure voltage drop between Battery
Positive Terminal (+) and GY/O wire Termi-
nal (-) on ignition fuse with key ON.
Is voltage drop greater than 0.5 volt?
NO
Replace fuse or
fuse terminals.
YES
Measure voltage drop between Battery
Positive Terminal (+) and R wire Terminal A
of [33] with key ON. Is voltage drop greater
than 0.5 volt?
YES NO
Replace ignition
switch.
Clear codes and confirm proper
operation with no check engine
lamp.
Measure voltage drop between Battery
Positive Terminal (+) and silver post of 30
amp circuit breaker with key ON.
Is voltage drop greater than 0.5 volt?
YES NO
Repair R wire or
terminals.
Measure voltage drop between Battery
Positive Terminal (+) and copper post of 30
amp circuit breaker with key ON.
Is voltage drop greater than 0.5 volt?
YES NO
Replace circuit
breaker.
Replace BK wire between circuit breaker
and battery.
7781
YES
Measure voltage drop between Battery
Positive Terminal (+) and R/BK wire
Terminal on 20 amp ignition fuse with key
ON. Is voltage drop greater than 0.5 volt?
YES
Measure voltage drop between Battery
Positive Terminal (+) and R/BK wire Termi-
nal C of [33] with key ON. Is voltage drop
greater than 0.5 volt?
NO
Repair GY/O wire
or terminals.
NO
Repair R/BK wire or
terminals.
7782
7769
4
7783
7780
7779
7784

Table of Contents