EasyManua.ls Logo

Canon PC430 - Default Chapter; Power Supply; Outline

Canon PC430
306 pages
Print Icon
To Next Page IconTo Next Page
To Next Page IconTo Next Page
To Previous Page IconTo Previous Page
To Previous Page IconTo Previous Page
Loading...
COPYRIGHT © 1998 CANON INC. CANON PC400/420/430,FC200/220 REV.0 JAN.1998 PRINTED IN JAPAN (IMPRIME AU JAPON)
CHAPTER 7 EXTERNALS/AUXILIARY MECHANISMS
7-1
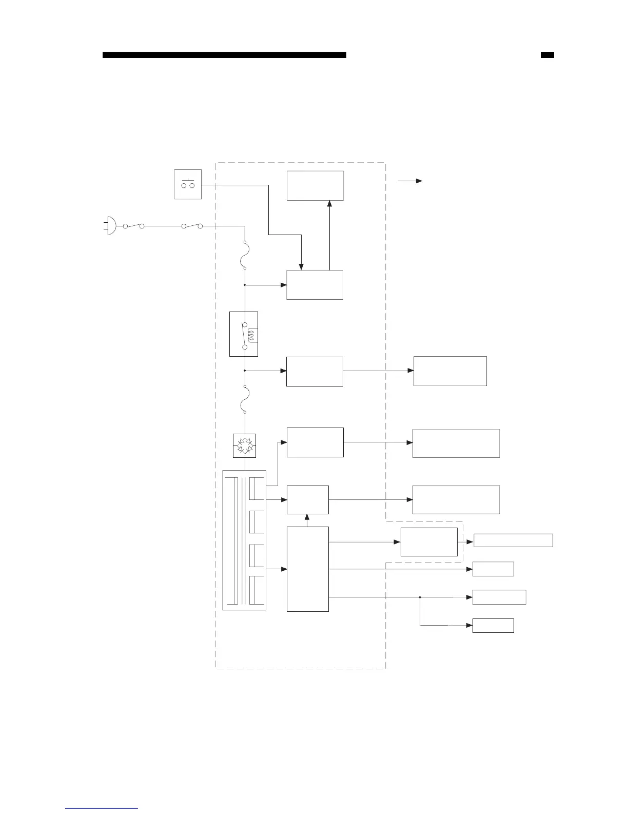
I. POWER SUPPLY
A. Outline
Figure 7-101A
Power switch
(SW604)
Microprocessor
indicates AC line.
Door switch
(SW1)
Sub power
supply
Relay
AC driver
Fixing heater
Lamp drive
assembly
Scanning lamp
HVT
assembly
Charging roller
Developing cylinder
Main motor (M1)
DC load
Control panel
Solenoids, etc.
Photointerrupter
DC power
supply
assembly
Motor driver
assembly
DC controller/DC power supply PCB
FU101
FU102
RL101
+DC5VL
+24VR
+24VU
+24VR
+5V
T106
Main transformer
Sensor
Delivery door
switch (SW2)
+24VU

Table of Contents

Other manuals for Canon PC430

Related product manuals