EasyManua.ls Logo

Hitachi CB 520H A1 - B1;B2;B3

Hitachi CB 520H A1
466 pages
To Next Page IconTo Next Page
To Next Page IconTo Next Page
To Previous Page IconTo Previous Page
To Previous Page IconTo Previous Page
Loading...
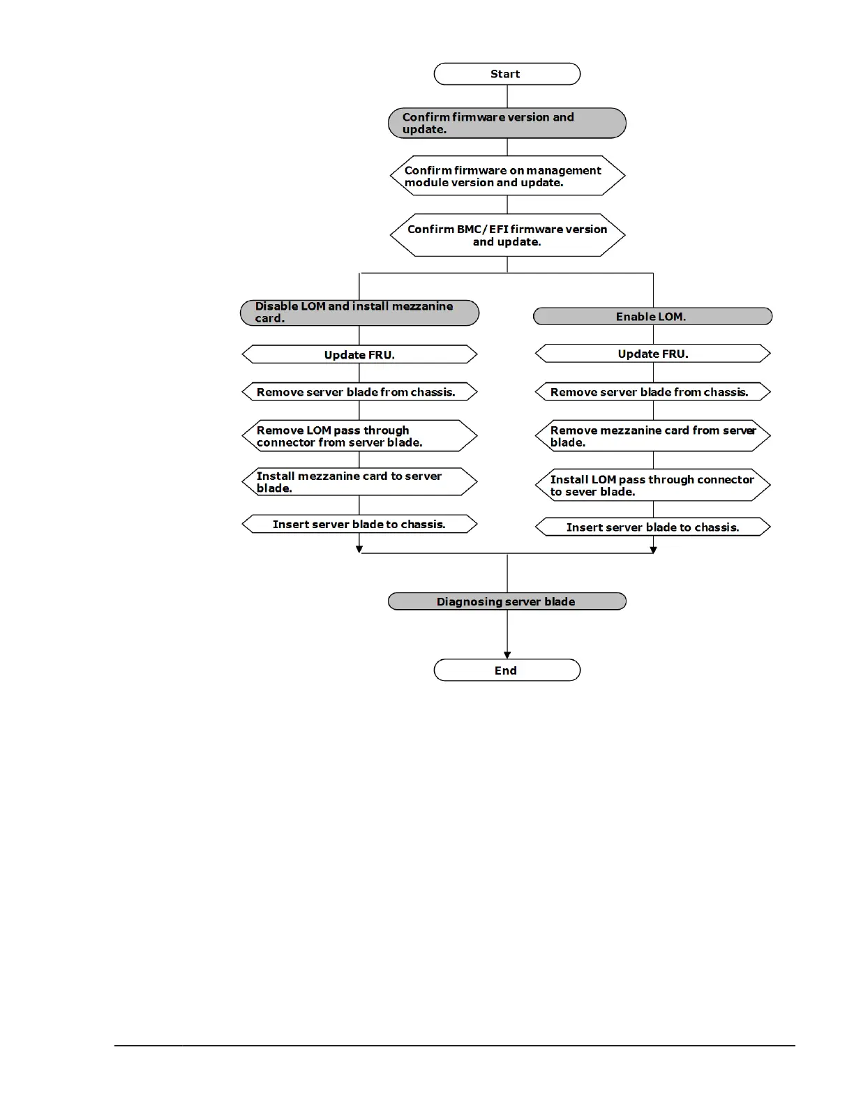
Enabling and disabling LOM for CB 520H B2/B3/B4, CB 520X
B1/B2/B3
You are able to enable or disable LOM after purchasing LOM license.
Outline of the procedure is as follows.
Change LOM configuration
10-3
Hitachi Compute Blade 500 Series System Service Manual

Table of Contents

Other manuals for Hitachi CB 520H A1

Related product manuals