EasyManua.ls Logo

Mitel SMB Controller - Page 244

Mitel SMB Controller
280 pages
Print Icon
To Next Page IconTo Next Page
To Next Page IconTo Next Page
To Previous Page IconTo Previous Page
To Previous Page IconTo Previous Page
Loading...
236
O
PERATIONS SUPERVISION
CHAPTER 6 OPERATION AND MAINTENANCE
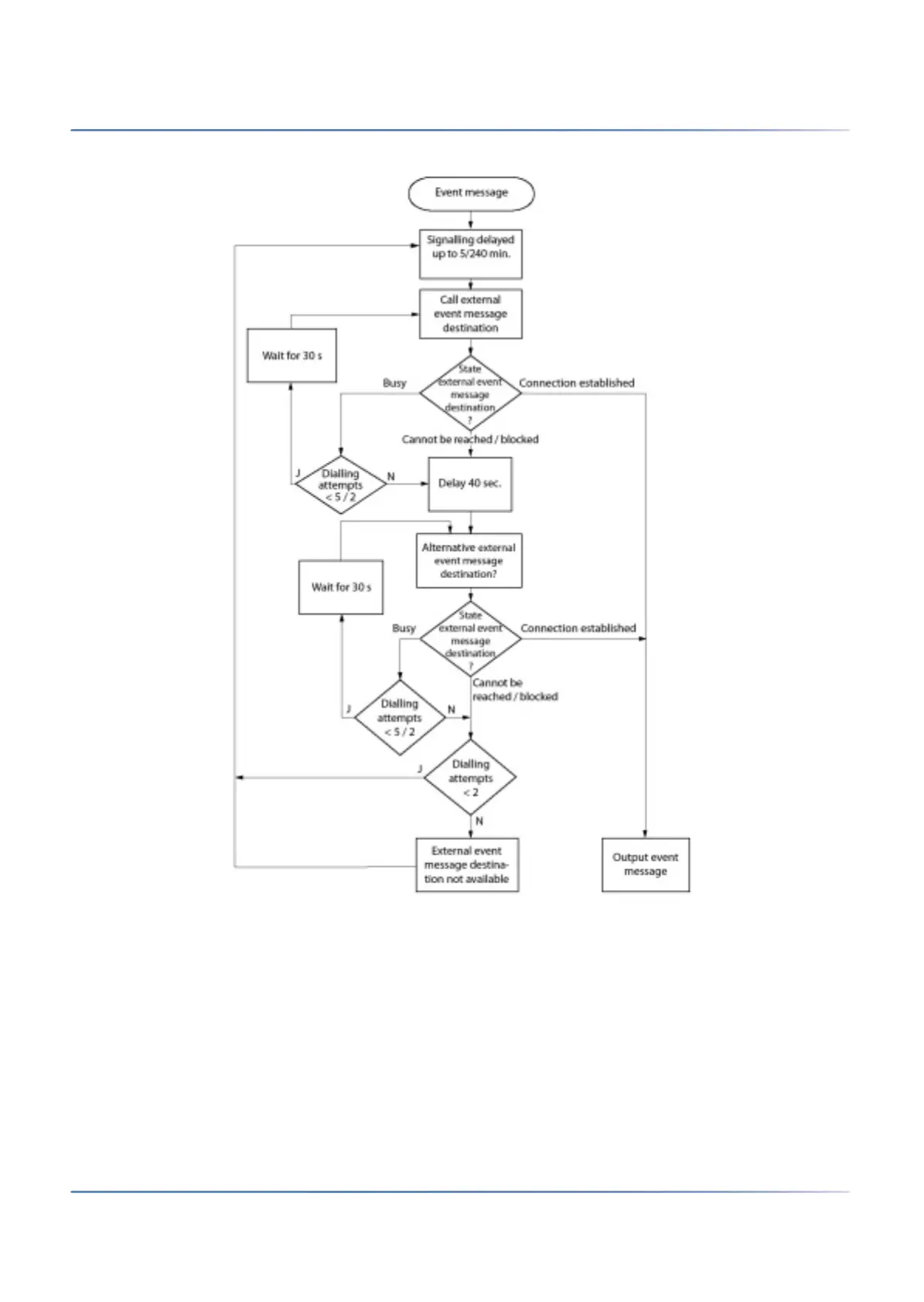
Figure 6.7: Flowchart of the signalling of an event message to an external signal destination
The following principles govern the way event messages are signalled to an external signal destination:
Individual event messages are not signalled if they occur at short intervals. The event messages are
stored temporarily for 5 minutes and then sent together to the external signal destination.
If over a period of one hour an attempt is made unsuccessfully to send the event messages to the
external signal destination, the signalling period is extended from 5 minutes to 4 hours. As soon as
the event messages are successfully output at the external signal destination, the time period is
reset to 5 minutes.
If over a period of 1 hour an attempt is made unsuccessfully to send an event message to an external
signal destination, the number of dialling attempts is reduced from 5 to 2. As soon as an event
message has been successfully sent, the number of dialling attempts is increased to 5 again.

Table of Contents

Related product manuals