EasyManua.ls Logo

NEC PD78052 - Port 1; P10 to P17 Block Diagram

NEC PD78052
603 pages
Print Icon
To Next Page IconTo Next Page
To Next Page IconTo Next Page
To Previous Page IconTo Previous Page
To Previous Page IconTo Previous Page
Loading...
136
CHAPTER 6 PORT FUNCTIONS
P-ch
WR
PM
WR
PORT
RD
WR
PUO
V
DD
P10/ANI0,
P17/ANI7
Selector
PUO1
Output Latch
(P10 to P17)
PM10-PM17
Internal bus
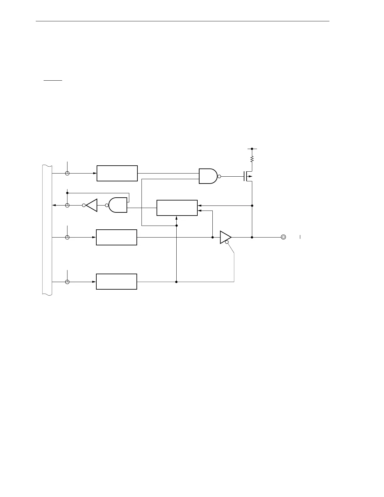
6.2.2 Port 1
Port 1 is an 8-bit input/output port with output latch. It can specify the input mode/output mode in 1-bit units with
a port mode register 1 (PM1). When P10 to P17 pins are used as input ports, an on-chip pull-up resistor can be used
to them in 8-bit units with a pull-up resistor option register L (PUOL).
Alternate functions include an A/D converter analog input.
RESET input sets port 1 to input mode.
Figure 6-4 shows a block diagram of port 1.
Caution A pull-up resistor cannot be used for pins used as A/D converter analog input.
Figure 6-4. P10 to P17 Block Diagram
PUO : Pull-up resistor option register
PM : Port mode register
RD : Port 1 read signal
WR : Port 1 write signal

Table of Contents

Related product manuals