EasyManua.ls Logo

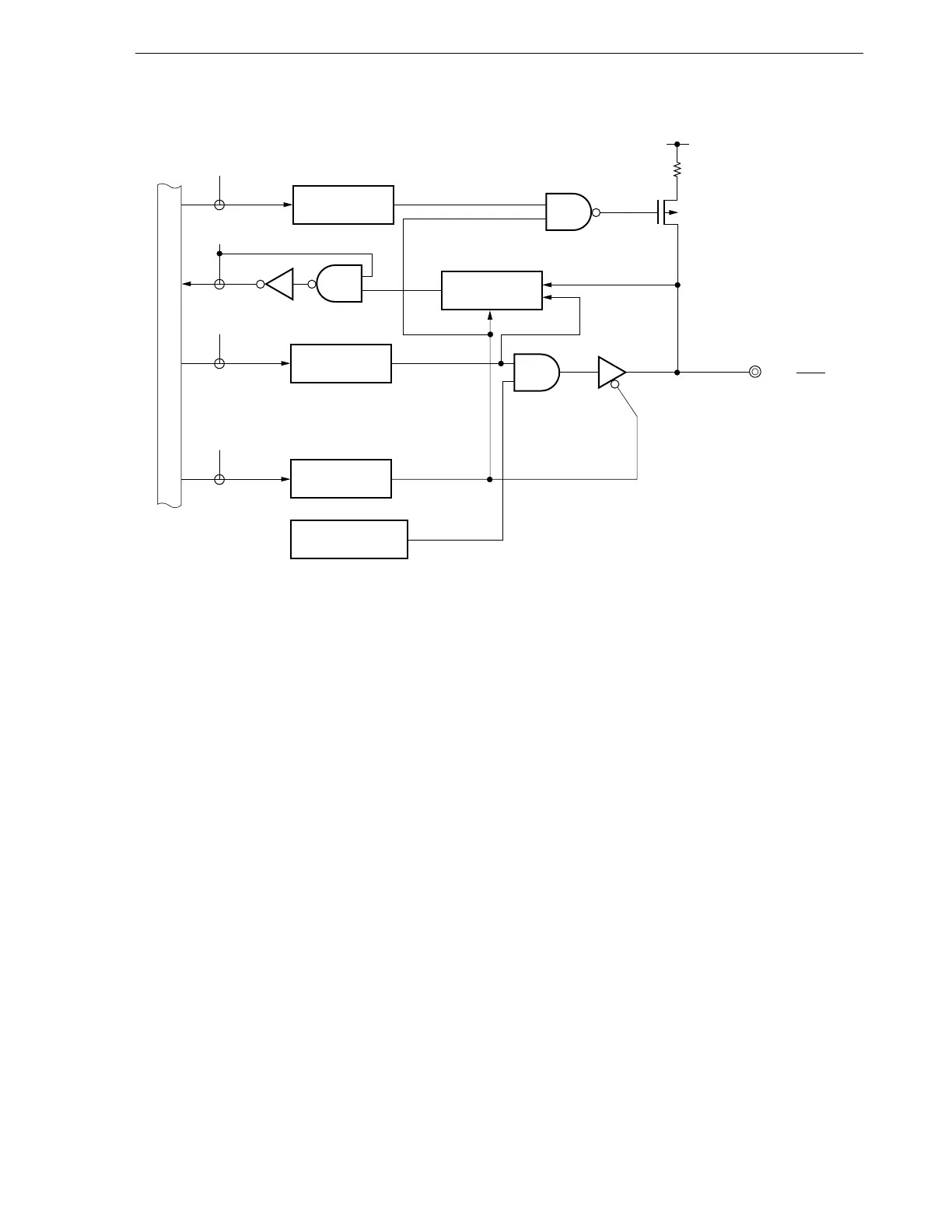
NEC PD78052 - P71 and P72 Block Diagram

NEC PD78052
603 pages
Print Icon
To Next Page IconTo Next Page
To Next Page IconTo Next Page
To Previous Page IconTo Previous Page
To Previous Page IconTo Previous Page
Loading...
147
CHAPTER 6 PORT FUNCTIONS
P-ch
WR
PM
WR
PORT
RD
WR
PUO
V
DD
Selector
PUO7
Output Latch
(P71 and P72)
PM71, PM72
Internal bus
Alternate Function
P71/SO2/TxD,
P72/SCK2/ASCK
Figure 6-16. P71 and P72 Block Diagram
PUO : Pull-up resistor option register
PM : Port mode register
RD : Port 7 read signal
WR : Port 7 write signal

Table of Contents

Related product manuals