EasyManua.ls Logo

NEC PD78052 - Bit Timer;Event Counters 1 and 2 Block Diagram

NEC PD78052
603 pages
Print Icon
To Next Page IconTo Next Page
To Next Page IconTo Next Page
To Previous Page IconTo Previous Page
To Previous Page IconTo Previous Page
Loading...
221
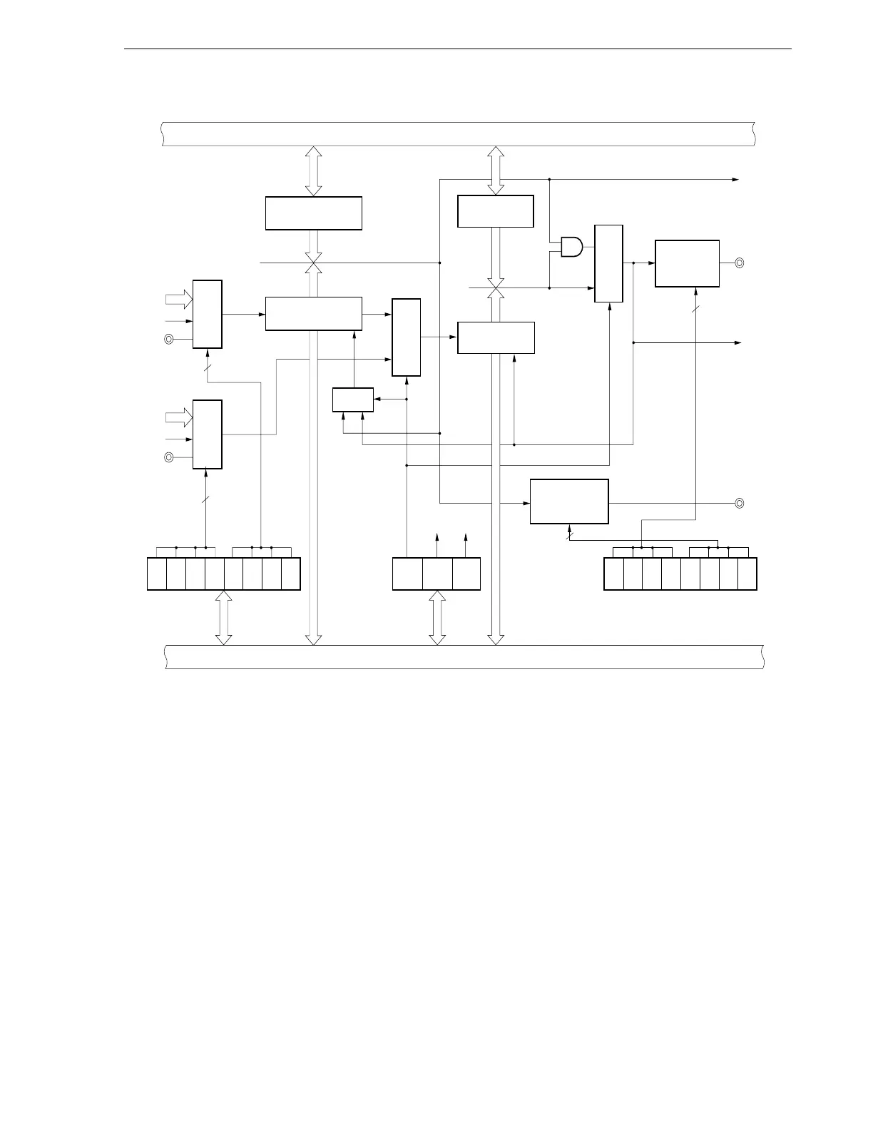
CHAPTER 9 8-BIT TIMER/EVENT COUNTERS 1 AND 2
Figure 9-1. 8-Bit Timer/Event Counters 1 and 2 Block Diagram
Note Refer to Figures 9-2 and 9-3 for details of 8-bit timer/event counters 1 and 2 output control circuits 1 and
2, respectively.
8-Bit Compare
Register (CR10)
Match
8-Bit Timer
Register 1 (TM1)
Selector
Clear
Selector
Selector
f
XX
/2-f
XX
/2
9
f
XX
/2
11
TI1/P33
f
XX
/2-f
XX
/2
9
f
XX
/2
11
TI2/P34
4
TCL
17
TCL
16
TCL
15
TCL
14
TCL
13
TCL
12
TCL
11
TCL
10
Timer Clock
Select Register 1
8-Bit Timer Mode
Control Register
TMC12 TCE2 TCE1
Internal Bus
LVS2 LVR2
TOC
15
TOE2LVS1 LVR1
TOC
11
TOE1
4
8-Bit Timer
Register 2 (TM2)
8-Bit Timer/
Event Counter
Output Control
Circuit
8-Bit Timer Output
Control Register
8-Bit Timer/
Event Counter
Output Control
Circuit 2
Clear
Match
8-Bit Compare
Register (CR20)
Selector
Note
Note
INTTM1
TO2/P32
INTTM2
TO1/P31
4
4
Selector
Internal Bus

Table of Contents

Related product manuals