EasyManua.ls Logo

NEC PD78052 - Port 2 ( PD78054 Subseries); P20, P21, P23 to P26 Block Diagram

NEC PD78052
603 pages
Print Icon
To Next Page IconTo Next Page
To Next Page IconTo Next Page
To Previous Page IconTo Previous Page
To Previous Page IconTo Previous Page
Loading...
137
CHAPTER 6 PORT FUNCTIONS
P-ch
WR
PM
WR
PORT
RD
WR
PUO
V
DD
Selector
PUO2
Output Latch
(P20, P21, P23-P26)
PM20, PM21
PM23-PM26
Internal bus
Alternate Function
P20/SI1,
P21/SO1,
P23/STB,
P24/BUSY,
P25/SI0/SB0,
P26/SO0/SB1
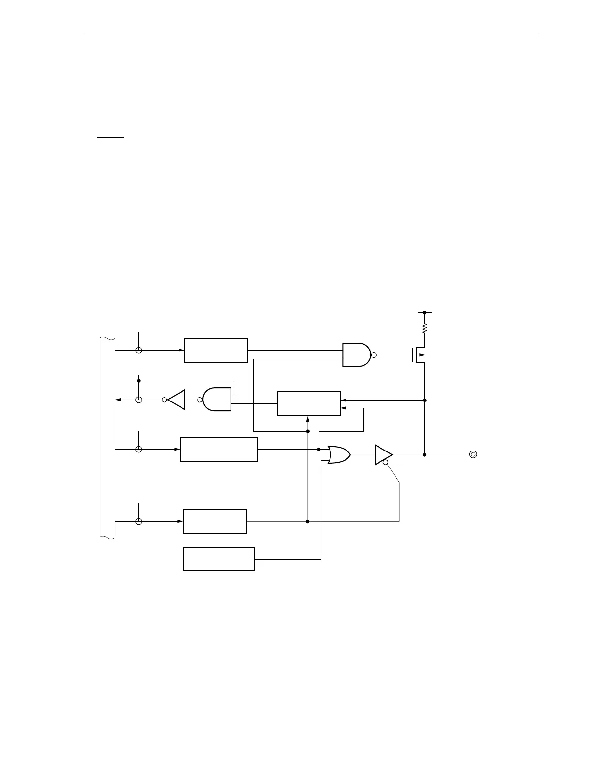
6.2.3 Port 2 (
µ
PD78054 Subseries)
Port 2 is an 8-bit input/output port with output latch. P20 to P27 pins can specify the input mode/output mode in
1-bit units with the port mode register 2 (PM2). When P20 to P27 pins are used as input ports, an on-chip pull-up
resistor can be used to them in 8-bit units with a pull-up resistor option register L (PUOL).
Alternate functions include serial interface data input/output, clock input/output, automatic transmit/receive busy
input, and strobe output.
RESET input sets port 2 to input mode.
Figures 6-5 and 6-6 show block diagrams of port 2.
Cautions 1. When used as a serial interface, set the input/output and output latch according to its
functions. For the setting method, refer to Figure 16-4 Serial Operating Mode Register 0
Format and Figure 18-3 Serial Operating Mode Register 1 Format.
2. When reading the pin state in SBI mode, set PM2n bit of PM2 to 1 (n = 5, 6) (Refer to the
description of (10) Discrimination of slave busy state in section 16.4.3 “SBI Mode
Operation”).
Figure 6-5. P20, P21, P23 to P26 Block Diagram
PUO : Pull-up resistor option register
PM : Port mode register
RD : Port 2 read signal
WR : Port 2 write signal

Table of Contents

Related product manuals