EasyManua.ls Logo

NEC PD78052 - P22 and P27 Block Diagram

NEC PD78052
603 pages
Print Icon
To Next Page IconTo Next Page
To Next Page IconTo Next Page
To Previous Page IconTo Previous Page
To Previous Page IconTo Previous Page
Loading...
138
CHAPTER 6 PORT FUNCTIONS
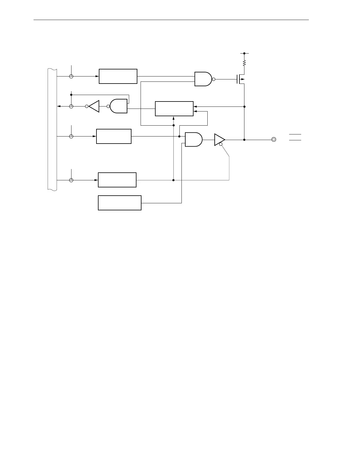
Figure 6-6. P22 and P27 Block Diagram
PUO : Pull-up resistor option register
PM : Port mode register
RD : Port 2 read signal
WR : Port 2 write signal
P-ch
WR
PM
WR
PORT
RD
WR
PUO
V
DD
Selector
PUO2
Output Latch
(P22, P27)
PM22, PM27
Internal bus
Alternate Function
P22/SCK1,
P27/SCK0

Table of Contents

Related product manuals