EasyManua.ls Logo

OTE VS 2001 - Fig. 7.20: TX Test (Sheet 1 of 2)

Default Icon
172 pages
Print Icon
To Next Page IconTo Next Page
To Next Page IconTo Next Page
To Previous Page IconTo Previous Page
To Previous Page IconTo Previous Page
Loading...
VS 2001
Technical Handbook
Troubleshooting
Page 118 Marconi Proprietary information
P/N: 779-0373/02
Revision 02
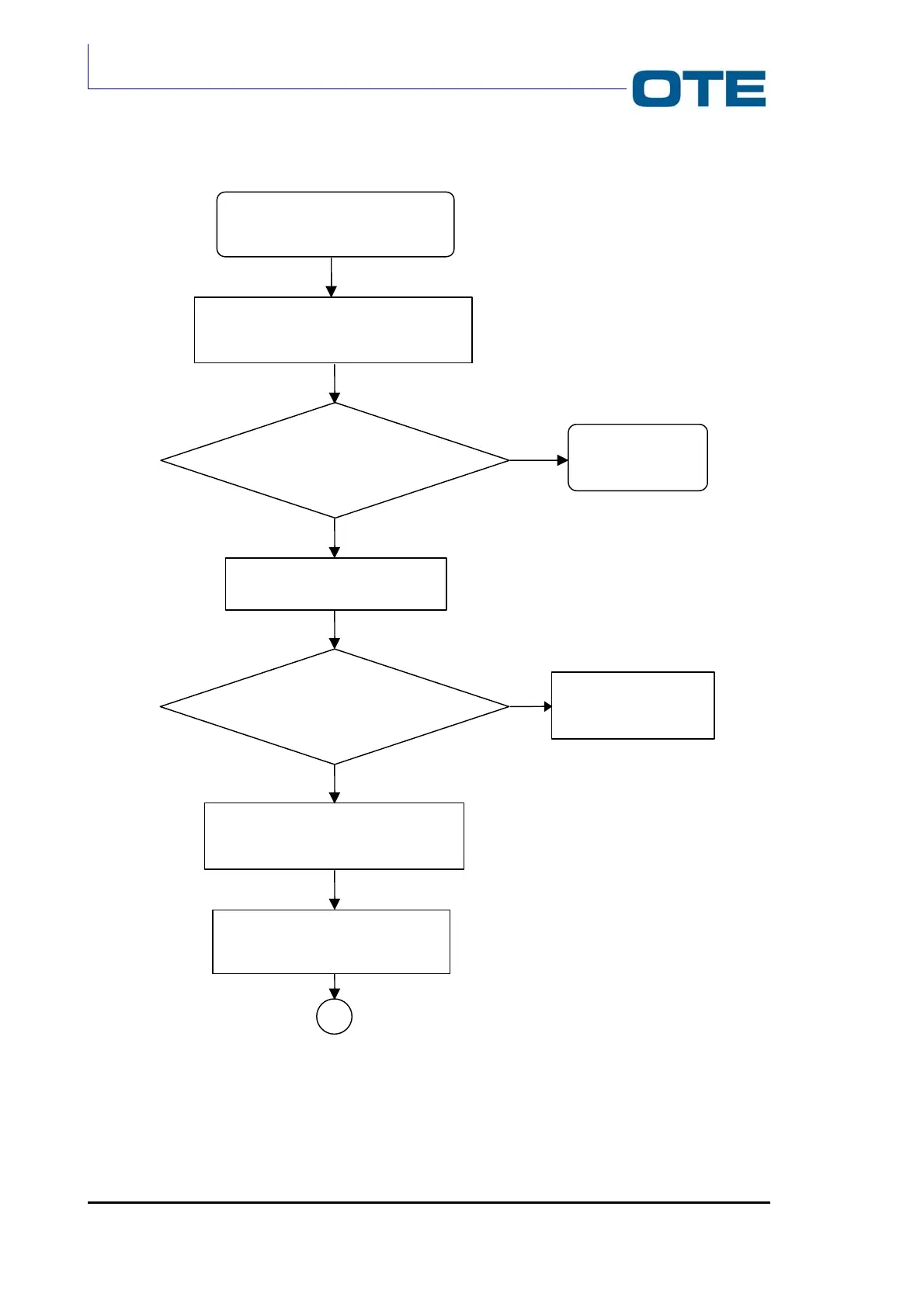
Fig. 7.20: TX test (sheet 1 of 2)
Talk from the microphone of the
Radio equipment on test to the
hand-held.
TX TEST
Set the max volume level of the
hand-held terminal
Does the hand-held
receive the LF from the
Radio equipment on
test?
Replace the Radio equipment
on test with the reference one.
Go to test for the
quality of the
transmitted LF.
The radio equipment
on test is faulty.
The Radio equipment on test is OK:
set it again in the place of the
reference one.
Replace the front panel with the
reference one.
Does the hand-held
receive the LF from the
Radio equipment on test?
YES
NO
YES
NO
A

Table of Contents

Related product manuals