EasyManua.ls Logo

Renesas RL78/F13 - Page 270

Renesas RL78/F13
1879 pages
Print Icon
To Next Page IconTo Next Page
To Next Page IconTo Next Page
To Previous Page IconTo Previous Page
To Previous Page IconTo Previous Page
Loading...
RL78/F13, F14 CHAPTER 4 PORT FUNCTIONS
R01UH0368EJ0210 Rev.2.10 238
Dec 10, 2015
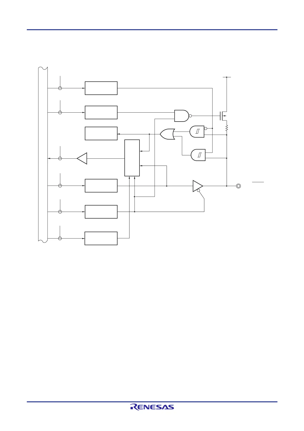
Figures 4-25 to 4-32 show block diagrams of port 5 for 100-pin products.
Figure 4-25. Block Diagram of P50
P50/(SSI01)
(INTP3)
WR
PU
RD
WR
PORT
WRPM
PU50
PM50
EVDD
P-ch
PU5
WRPITHL
PITHL50
PITHL5
PM5
P5
WRPMS
PMS
PMS0
CMOS
(Schmitt1)
CMOS
(Schmitt3)
P50
Internal bus
Output latch
Alternate function
Selector
P5: Port register 5
PU5: Pull-up resistor option register 5
PM5: Port mode register 5
PMS: Port mode select register
PITHL5: Port input threshold control register 5
RD: Read signal
WRxx: Write signal

Table of Contents

Related product manuals