EasyManua.ls Logo

Renesas RL78/F13 - Page 280

Renesas RL78/F13
1879 pages
Print Icon
To Next Page IconTo Next Page
To Next Page IconTo Next Page
To Previous Page IconTo Previous Page
To Previous Page IconTo Previous Page
Loading...
RL78/F13, F14 CHAPTER 4 PORT FUNCTIONS
R01UH0368EJ0210 Rev.2.10 248
Dec 10, 2015
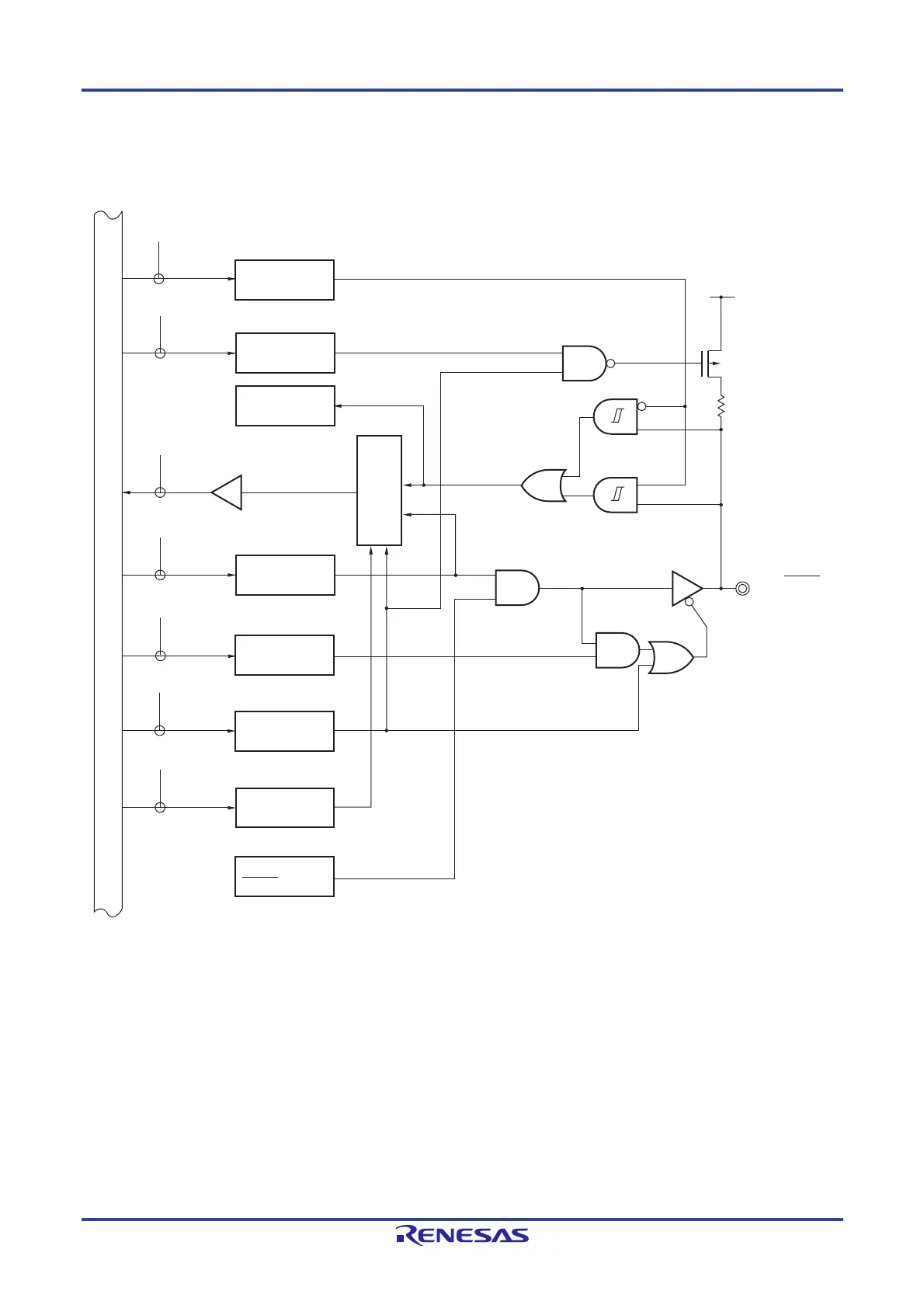
Figures 4-33 to 4-40 show block diagrams of port 6 for 100-pin products.
Figure 4-33. Block Diagram of P60
WR
PU
RD
WR
PORT
PU60
P60
EV
DD
P-ch
PU6
P6
WR
PM
PM6
POM60
POM6
WR
POM
PM60
CMOS
(Schmitt3)
PITHL6
PITHL60
WR
PITHL
CMOS
(Schmitt1)
WR
PMS
PMS
PMS0
(SCK00)/(SCL00)
P60/(SCK00)
/
(SCL00)
Internal bus
Output latch
Alternate function
Alternate function
Selector
P6: Port register 6
PU6: Pull-up resistor option register 6
PM6: Port mode register 6
POM6: Port output mode register 6
PMS: Port mode select register
PITHL6: Port input threshold control register 6
RD: Read signal
WRxx: Write signal

Table of Contents

Related product manuals