EasyManua.ls Logo

Renesas RL78/F13 - Page 282

Renesas RL78/F13
1879 pages
Print Icon
To Next Page IconTo Next Page
To Next Page IconTo Next Page
To Previous Page IconTo Previous Page
To Previous Page IconTo Previous Page
Loading...
RL78/F13, F14 CHAPTER 4 PORT FUNCTIONS
R01UH0368EJ0210 Rev.2.10 250
Dec 10, 2015
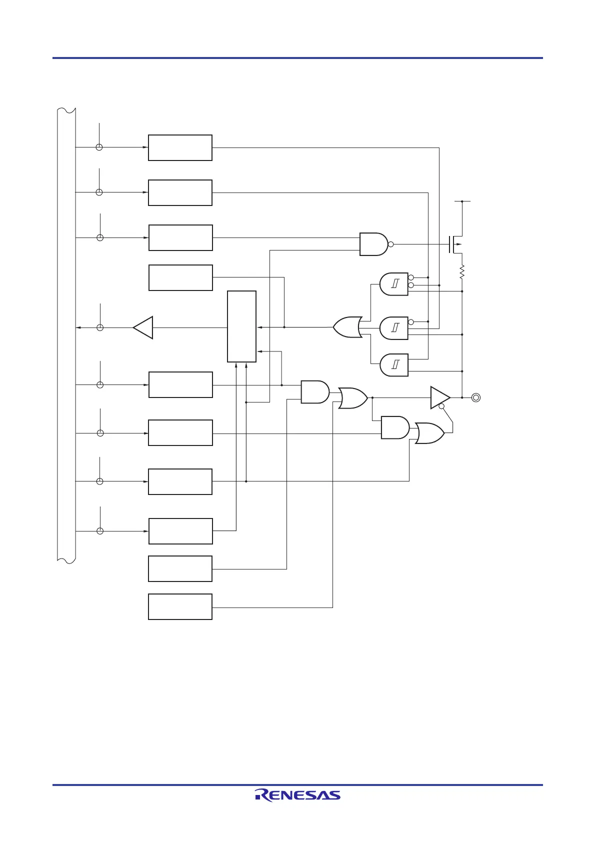
Figure 4-35. Block Diagram of P62
P62/SCLA0/
(SO00)/(TXD0)
WR
PU
RD
WR
PORT
PU62
Alternate
function
P62
EV
DD
P-ch
PU6
P6
WR
PM
(SO00)/(TXD0)
SCLA0
PM6
POM62
POM6
WR
POM
PM62
TTL
PIM6
PIM62
WR
PIM
PITHL6
PITHL62
WR
PITHL
WR
PMS
PMS
PMS0
CMOS
(Schmitt3)
CMOS
(Schmitt1)
Internal bus
Output latch
Alternate function
Alternate function
Selector
P6: Port register 6
PU6: Pull-up resistor option register 6
PM6: Port mode register 6
PIM6: Port input mode register 6
POM6: Port output mode register 6
PMS: Port mode select register
PITHL6: Port input threshold control register 6
RD: Read signal
WRxx: Write signal

Table of Contents

Related product manuals