EasyManua.ls Logo

Ricoh A-P4 - Drum Charge

Ricoh A-P4
381 pages
To Next Page IconTo Next Page
To Next Page IconTo Next Page
To Previous Page IconTo Previous Page
To Previous Page IconTo Previous Page
Loading...
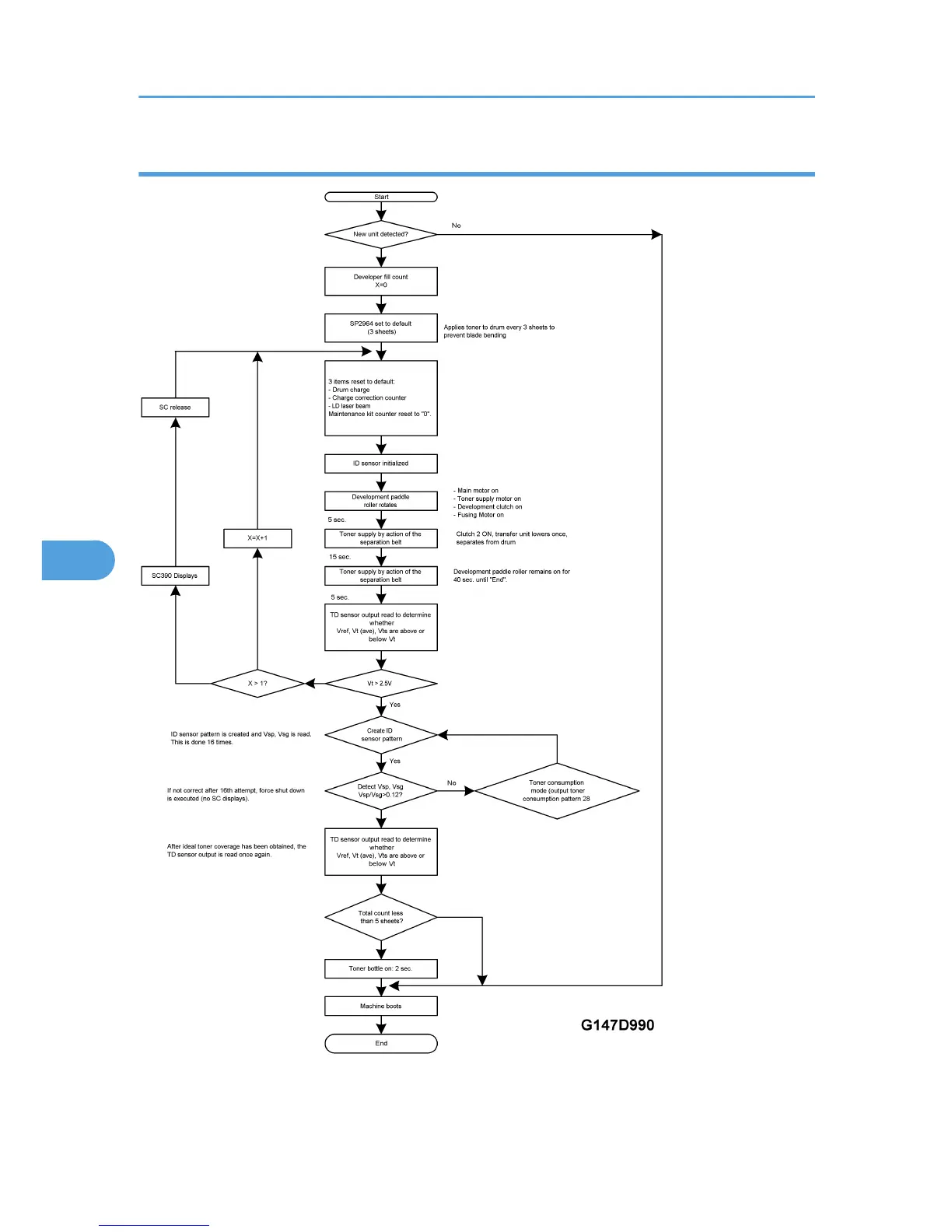
What Happens When a New Unit Is Detected
6. Details
318
6

Table of Contents

Related product manuals