EasyManua.ls Logo

SATO S84 - Interface and Memory Configuration

SATO S84
298 pages
Print Icon
To Next Page IconTo Next Page
To Next Page IconTo Next Page
To Previous Page IconTo Previous Page
To Previous Page IconTo Previous Page
Loading...
4 Operation and Configuration
74
S84-ex/S86-ex Operator Manual
4.2.10
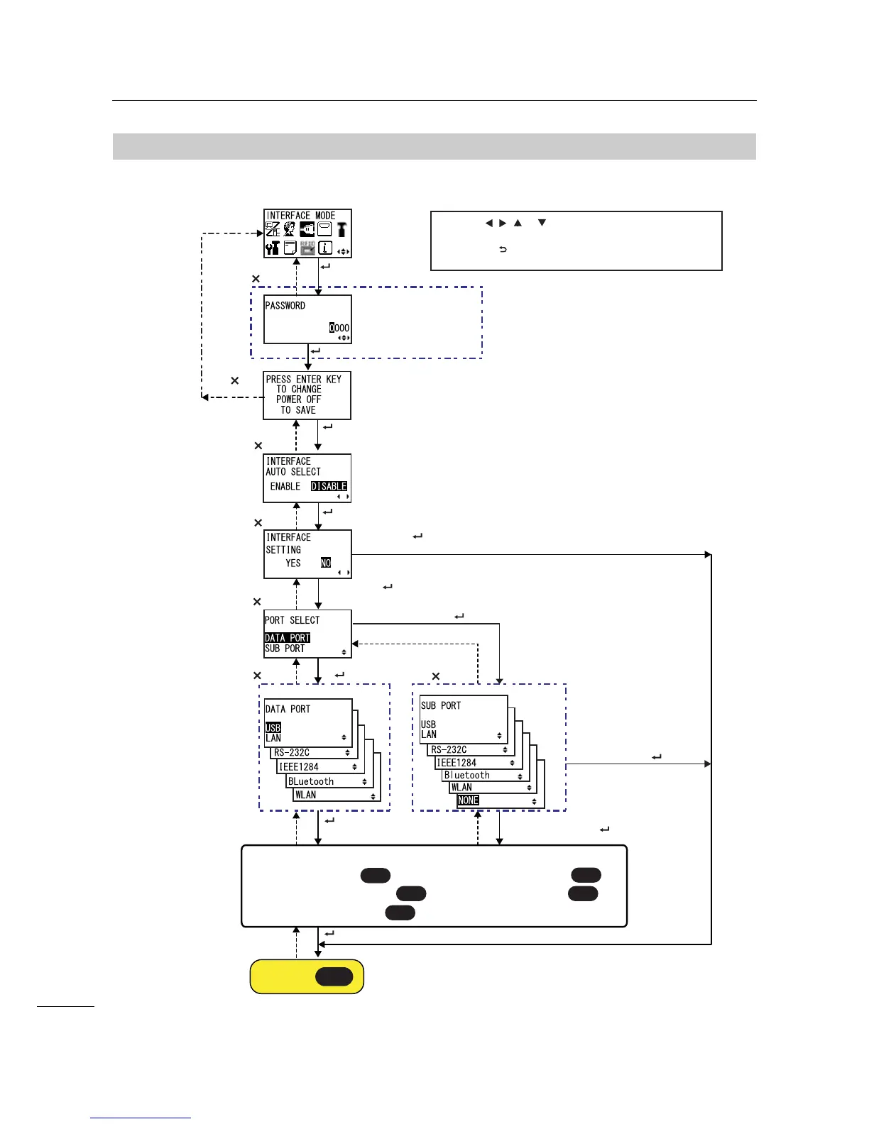
Interface Mode
The flowchart shows the sequence of the setting screens for the interface mode. The table describes
each setting screen in detail.
Setting contents vary depending on the interface.
Select NO +
button
Shows only when the
PASSWORD input is
enabled
Select YES +
button
Select “SUB PORT” + button
Select “DATA PORT”
+ button
Select “USB”/ “LAN”/ “RS-232C”/ “IEEE1284”
/“Bluetooth”/“WLAN”+ button
Select “NONE” + button
Proceed to .
button
button
button
button
button
button
button
button
button
button
button
button
* Press the , , or button to select an item or set the value
accordingly. The active arrow icons are shown on the screen.
* Pressing the button on each screen will revert to the
INTERFACE MODE menu.
button
To the USB setting
To the LAN/WLAN setting
To the RS-232C setting
To the IEEE1284 setting
To the Bluetooth setting
I-F
I-A
I-D
I-B
I-C
I-E

Table of Contents

Related product manuals