EasyManua.ls Logo

Siemens 6RA7086-6KS22

Siemens 6RA7086-6KS22
734 pages
To Next Page IconTo Next Page
To Next Page IconTo Next Page
To Previous Page IconTo Previous Page
To Previous Page IconTo Previous Page
Loading...
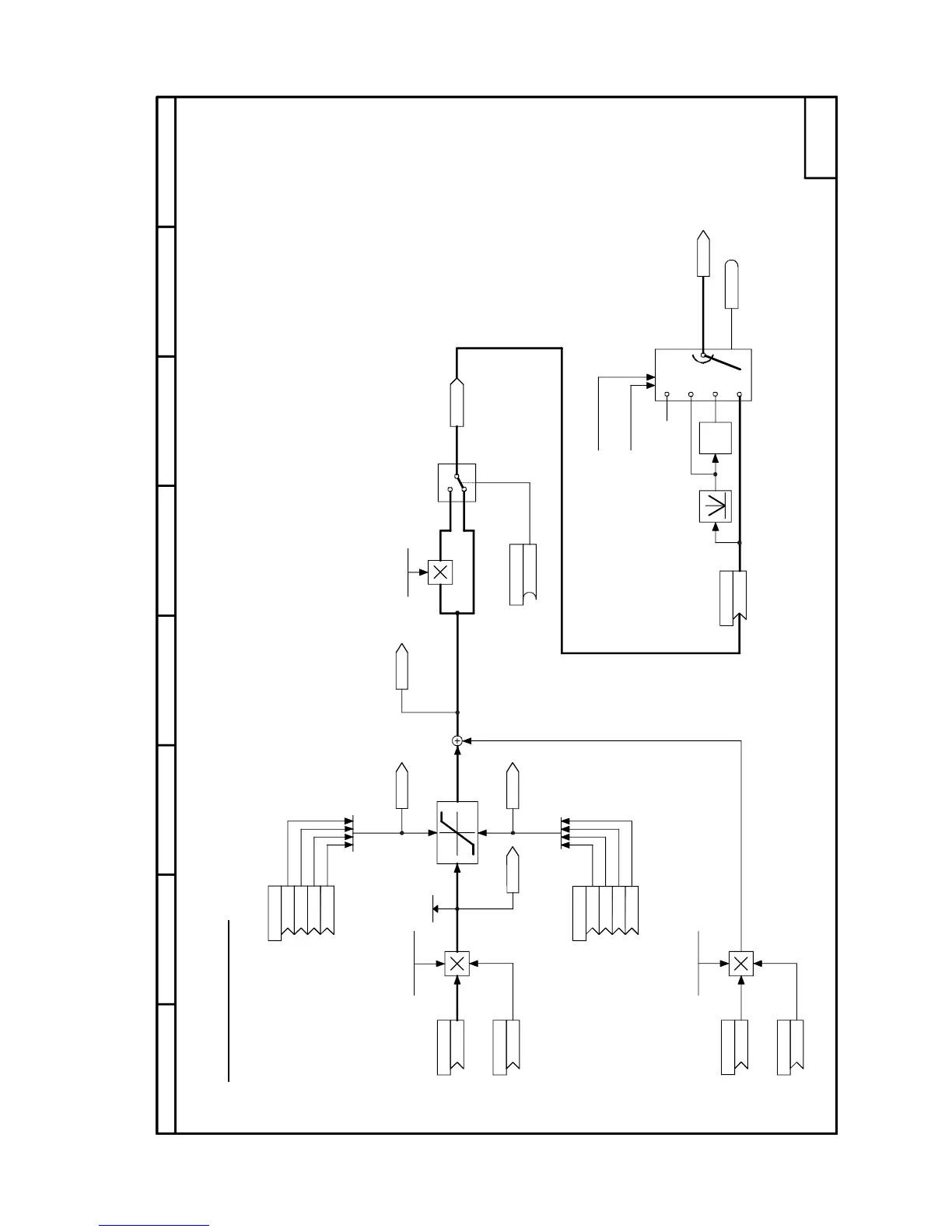
05.05 Function diagrams
SIEMENS AG 6RX1700-0AD76 8-25
SIMOREG DC Master Operating Instructions
Sheet G135 Setpoint processing
87564321
-1
1 0
0 0
1 1
0 1
0 %
.01
.02
.03
.04
.01
.02
.03
.04
<1>
<1>
<1>
<1>
- G135 -
1
0
K0195
U608.F (15,00%)
K0194
U607.B (1)
B
[G136.1]
[G180.6]
[G180.6]
[G130.7]
P644.F(206)
K
K0193
B0210
P645.F (0)
K
P635.F(194)
K
P320.F (100,00)
(-300,00...300,00 %)
P321.F (100,00)
(-300,00...300,00 %)
P642 (2)
K
K
K
K
P643 (9)
K
K
K
K
r029
K0196
K0197
K0198
P322.F (1)
K
P323.F (1)
K
Setpoint processing
to ramp-function generator
input
Main setpoint
Minimum
Maximum
<1> When P643.0x=9, the limit
selected via P642.0x acts
with inverted sign as a
negative limit
Enable positive direction of rotation from control word 1
Enable negative direction of rotation from control word 1
no direction of rotation
enabled
Additional setpoint

Table of Contents

Related product manuals