EasyManua.ls Logo

Sony DNW-A75 - Page 240

Sony DNW-A75
246 pages
Print Icon
To Next Page IconTo Next Page
To Next Page IconTo Next Page
To Previous Page IconTo Previous Page
To Previous Page IconTo Previous Page
Loading...
C-10
DNW-A75/A75P
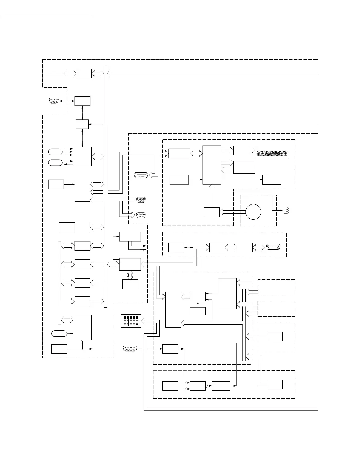
OVERALL (2/3) Block Diagram
(ISR)
SW
7
7
7
KEY/LED
MATRIX
KEY
MATRIX
SW(LOCAL)
RV1-7
VR-223
VR-224
ANALOG/PWM
(REMOTE)
SWC-31
MPU
PULSE
WIDTH
COUNTER
OSC
IC1
X1
ANALOG/PWM
AND PIO
MPU CONTROL
INTERFACE,
SUB CONTROL PANEL
FRONT PANEL CONTROL
PTC-69/101
X100
LINE
RECEIVER/
TRANSCEIVER
OSC
IC102
IC104
VFD
DRIVE
LOWER PANEL
DRIVE
IC200
IC101
VFD DISPLAY
KEY/LED
MATRIX
8
6
DIAL
DIAL I/F
IC709
RAM
ADDRESS
LATCH
IC705-708
IC704
40 MHz
CLOCK
RESET
RESET
POWER ON
NV-RAM
(RTC)
BATTERY
AND
CRYSTAL
BT710
IC1102
SIO
D-SUB 15P
VIDEO CONTROL
D-SUB 9P
RS-232C
DRIVER/
RECEIVER
RS-232C
INT
PIO
FRAME GEN.
SIO,CTC,
PIO,INT,
DECODE
ADDRESS
LOCAL/
REMOTE
UPPER CONTROL
PANEL
IC1113
IC1112
IC1114
JOG/
SEARCH
AUDIO PB LEVEL VR
VIDEO LEVEL VR
AUDIO REC LEVEL VR
RV101-107 IC105,106
DIAL SENSORS
PM005
DIAL SOL.
L:RESET
ROM
DIAL SOL.4.9152 MHz
9.83 MHz
CONVERT
CONVERT
IC1107
IC710
ADDRESS AND DATA BUS
IC1401
S100-147
IC4,5
MPU
CONTROL
CONTROL
VIDEO
VIDEO
DATA
DATA
DATA DATA
DATA BUS
BUFFER
ADDRESS
ADDRESS
ADDRESS
IC711,713
IC719,721-723
DRIVER/
RECEIVER
LINE
IC1105
IC1104
IC1103
OSC
X1100
4.91 MHz
IC712,Q701
BUFFER
IC1408-1412
SYS1 CPU
KY-438
IC6
SWC-35
S201-225
LOWER CONTROL PANEL
D-SUB 9P
D-SUB 50P
FP-117
PARALLELE
REMOTE2
RM-190(RM-130 + RM-179)
FL
LEVEL METER
SIF2
D-SUB 9P
SIF1(SCK,CMD,RES,RDY,CS)
(SS-83)
SS-83(1/2)
CONTROL
PANEL
D-SUB 29P
MPU
REMOTE1
IN
OUT
RAM
IC1400
CN1101 50P
SYS1(A BUS,D BUS)SYS1(A BUS,D BUS)
S101-113
IC1
(PIO)
DRIVER
/BUFFER
IC3-9
NV-RAM
(EEPROM)
IC11
(RM-179,IC1) (RM-130,IC2) (RM-130,IC4-10)
SY1
BUS
IC1110,1111
IC103
DP200
CHARACTER
CONTROL
SUPERIMPOSE
IC1300,1302-1308
VPR-47
SDI-41
CHARA SIG

Table of Contents

Related product manuals