EasyManua.ls Logo

Sony DNW-A75 - Page 241

Sony DNW-A75
246 pages
Print Icon
To Next Page IconTo Next Page
To Next Page IconTo Next Page
To Previous Page IconTo Previous Page
To Previous Page IconTo Previous Page
Loading...
C-11
DNW-A75/A75P
IC1511
SYS2(A BUS,D BUS)
VIDEO
IC200
SDTI PACK PROCESS
TBC CONTROL
Y CONTROL
C CONTROL
ANALOG BETACAM PB DEMODULATOR
(BKNW-118)
X1500
SIF2(SCK,CMD,RES,RDY,CS)
40 MHz
20 MHz
10, 8, 5, 2.5 MHz
OSC
40 MHz
IC1504
IC1500
IC1503
X200
OSC
ANALOG BETACAM PB TBC
TBC-23A
MPU
IC202
IC2108
AND PIO
IC2107
RAM
MPU CONTROL
INTERFACE,
ADDRESS AND DATA BUS
ADDRESS
LATCH
SYS2 CPU
IC1505
RESET
L:RESET
CLOCK
ADDRESS
DATA BUS
BUFFER
RAM
SY2
IC1512,1521
ROM
IC1506-1509
IC1513-1520
DATA
DATA
DATA
ADDRESS
ADDRESS
DATA
DM-89
NV-RAM
IC908
X901
OSC
(EEPROM)
MPU
IC906
AUDIO
OPTION
DPR-119
FEED
AUDIO
IC106 IC112
PACK PACK
(EEPROM)
IC200
NV-RAM
D/A
CONTROL
REC GAIN
IC1412
OVERALL(3/3)
IC1403,1404
IC1102,1103
D/A
D/A
IC905
PROCESS
CONTROL
IC904
ANALOG
VIDEO
AUDIO
CONTROL
AP1,AP4
AES/EBU
ENCODE/
IC1300
PARALLEL
PORT
APR-40
SIF2(SCK,CMD,RES,RDY,CS)
SIF3(SCK,CMD,RES,START,CS)
SY2 L(D BUS,A BUS,CS)
TX
SDTI
IC213
TO/FROM
IC317
FRAME
CONTROL
IC306
ENCODER
COMPOSITE
ENCODE PROCESS
ECC
ENC
IC402
IC114
IC116
SYS2(A BUS,D BUS)
SYS2(A BUS,D BUS)
BUFFER
IC2113(1/2)
IC2114-2117
BUFFER
DSP IF(HR,HX,HRS,HXS,HBCK)
MPU
CONTROL
AND PIO
INTERFACE,
RAM
IC2100
(SS-83)
BUS
SW
FRAME GEN.
SIO,CTC,
PIO,INT,
DECODE
IC2103
ADDRESS
PIO
INT
BUS
IC1903
IC113
BUFFER
BUS
AUDIO MEMORY
CONTROL DSP
SY2 L(D BUS,A BUS,CS)
BUS
BUFFER
BUS
BUFFER
DPR-118
SIF3(SCK,CMD,RES,START,CS)
IC200 IC300IC209
BRR
ENCFILTER
PRE
MEP
IC2500
DUAL
PORT
RAM
IC1905,1907
IC300
VIDEO
PROCESS
VPR-47
PROCESS
IC302
REGEN
VITC
IC118
JOG
VIDEO
IC115
BUFFER
BUS
DECODE PROCESS
IC600IC251
CONTROL
FRAME
ECC
OUTER
IC800 IC900
DECORER
BRR
PIO
IC909
IC714
TIMING
GEN. 2
TO/FROM SS-83(2/2) ON OVERALL(3/3)
IC523
TIMING
GEN. 1
PIO
IC904,905
EVR
DECODE
IC906,907
AUDIO MEMORY
When the board is
suffix 11,12,or 13.
CONTROL DSP
IC906,908,911,913
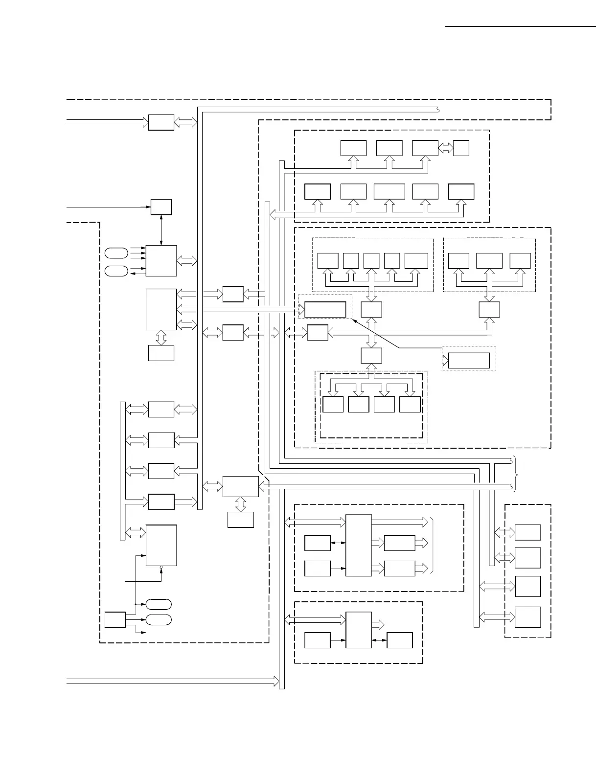
Block Diagram OVERALL (2/3)
SERVO/SYSTEM CONTROL SYSTEM (1/2)
OVERALL (2/3)
DNW-A75/A75P

Table of Contents

Related product manuals