EasyManua.ls Logo

Tascam 2400 - Level Diagram

Tascam 2400
78 pages
Print Icon
To Next Page IconTo Next Page
To Next Page IconTo Next Page
To Previous Page IconTo Previous Page
To Previous Page IconTo Previous Page
Loading...
17 - Specications
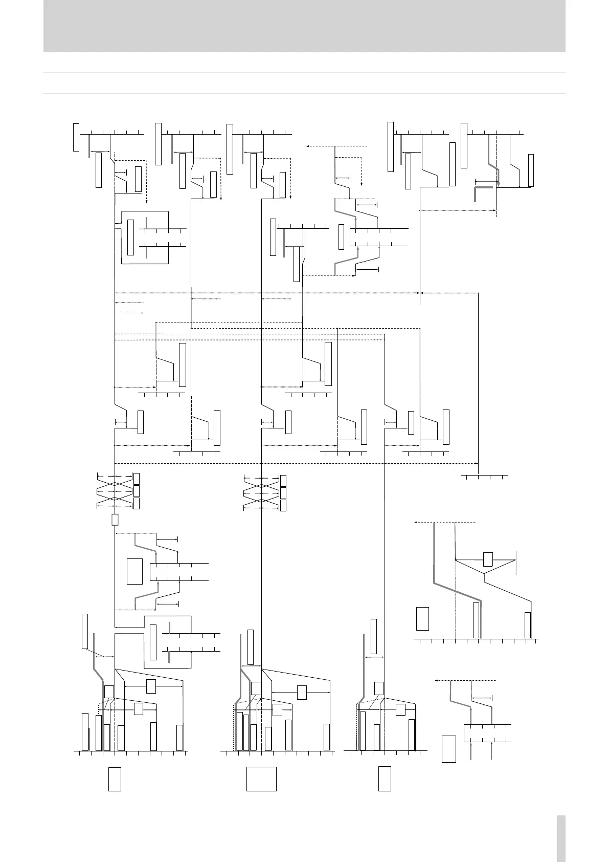
Level diagram
+30
+20
+10
-10
MIC 8dBu
-30
-40
-50
+20
+10
0
-10
-20
Max +22dBu
[dBu]
MIC 58dBu
-60
TRIM
50dB
MIC/LINE
Ch1-Ch12
MIC/LINE
Ch13-Ch14
Ch15-Ch16
Ch17-Ch18
Ch19-Ch20
+4dBu
+20
+10
0
-10
-20
Max +16dBu
-2dBu
LINE
Ch21-Ch22
+10dB
+20
+10
0
-10
-20
Max +16dBu
-2dBu
+20
+10
0
-10
-20
Max +16dBu
-2dBu
+10
0
-10
AUX1-4 OUTPUT
CONTROL ROOM OUTPUT
MAIN OUTPUT
SUB1-8 OUTPUT
S
S
U
U
B
B
1
1
-
-
8
8
+10dB
PHONES1/2 OUTPUT
LINE 36dBu
Max 80mW+80mW
(THD=0.1%,32ohm)
LINE Max +22dBu
0dBu
CH LEVEL
MAIN
SUB
AUX
P
P
F
F
L
L
/
/
A
A
F
F
L
L
B
B
U
U
S
S
S
S
M
M
A
A
I
I
N
N
B
B
U
U
S
S
S
S
S
S
U
U
B
B
1
1
-
-
8
8
B
B
U
U
S
S
S
S
M
M
A
A
I
I
N
N
CONTROL ROOM LEVEL
C
C
O
O
N
N
T
T
R
R
O
O
L
L
R
R
O
O
O
O
M
M
[
[
P
P
F
F
L
L
o
o
r
r
M
M
A
A
I
I
N
N
]
]
PHONES LEVEL
+10
0
-10
LINE +4dBu
-20
A
A
U
U
5
5
/
/
F
F
X
X
B
B
U
U
S
S
S
S
+20
+10
0
-10
-
COMP
AUX4/5(FX) LEVEL
AUX5 OUTPUT
-2dBu
Max +16dBu
to CONTROL ROOM
Max +6.3dBu
MIC Max +10dBu
AFL
-20
CONTROL ROOM [PFL]
+10
0
-10
-20
AUX1-4 LEVEL
0
CH LEVEL
+10
0
-10
-20
+10
0
-10
-20
-10dB
CH LEVEL
+10
0
-10
-20
A
A
U
U
X
X
1
1
-
-
4
4
B
B
U
U
S
S
S
S
Head room 18dB
MAX
MIN
MIN
MAX
+18dBu
MIN-U
-
-
1
1
0
0
d
d
B
B
U-MAX
40dB
0
U
Head room 18dB
Head room 18dB
Head room 18dB
Head room 18dB
PFL/AFL
Head room 18dB
+30
+20
+10
-10
-30
-40
-50
MIN
[dBu]
-60
-20
0dBu
MIC 8dBu
MIC Max +10dBu
LINE Max +22dBu
LINE +4dBu
LINE 26dBu
MIC 58dBu
TRIM
50dB
MAX
MAX
MIN
MIN-U
-
-
2
2
0
0
d
d
B
B
+18dBu
0
U
Head room 18dB
U-MAX
30dB
+20
+10
0
-10
-20
INSERT
[dBu]
+20
Max
Max
+18dBu
+18dBu
0dBu
0dBu
LOW
HIGH
+15dB
-15dB
+15dB +15dB
-15dB -15dB
LOW
HIGH
+15dB
-15dB
+15dB +15dB
-15dB -15dB
MID
MID
A
A
U
U
X
X
1
1
-
-
A
A
U
U
X
X
4
4
-20
-20dB
+18dBu
0dBu
+10
-10
-20
0
-10
[dBFS]
0dBu
-20
-30
0dBFS
-18dBFS
-18dBu
-1dBu
-19dBu
18dB
Bluetooth
FX Send
To REC
FX Return
+20
FX Send
FX Return
0
-10
SD&USB
IN/OUT
(Ch1-Ch22)
[dBFS]
0dB
-20
-30
(-2dB)
-18dB
+18dBu
0dBu
+18dB
+18dBu
0dBu
-18dB
REC
PLAY
A
A
U
U
X
X
5
5
-10dB
-10dB
+10dB
+30
+20
+10
-10
-30
[dBu]
-20
0dBu
LINE Max +22dBu
LINE +4dBu
LINE 26dBu
MAX
MIN
MIN-U
-
-
2
2
0
0
d
d
B
B
+18dBu
0
U
Head room 18dB
U-MAX
30dB
AUX4/5(FX) LEVEL
AUX1-4 LEVEL
AUX1-4 LEVEL
+10dB
FX Return
+15dB
FX Return
To AUX12/34,MAIN,SUB12/34/56/78
+20
+10
0
-10
INSERT MAINL/R
[dBu]
+20
Max
Max
+18dBu
+18dBu
0dBu
0dBu
0
-10
[dBFS]
0dB
-20
-30
(-2dB)
-18dB
+18dBu
0dBu
+18dB
+18dBu
0dBu
-18dB
TALKBACK
MIC
MIC Max 22dBu
+30
+20
+10
-10
-30
-40
-50
[dBu]
MIC 65dBu
-60
0dBu
-20
0
+40dB
-70
+18dBu
VOL
52dB
MAX
MIN
+25dB
AFL
AFL
AFL
To AUX1-4, MAIN
To CH21/22, MAIN
TASCAM Model 2400 75

Table of Contents

Related product manuals