EasyManua.ls Logo

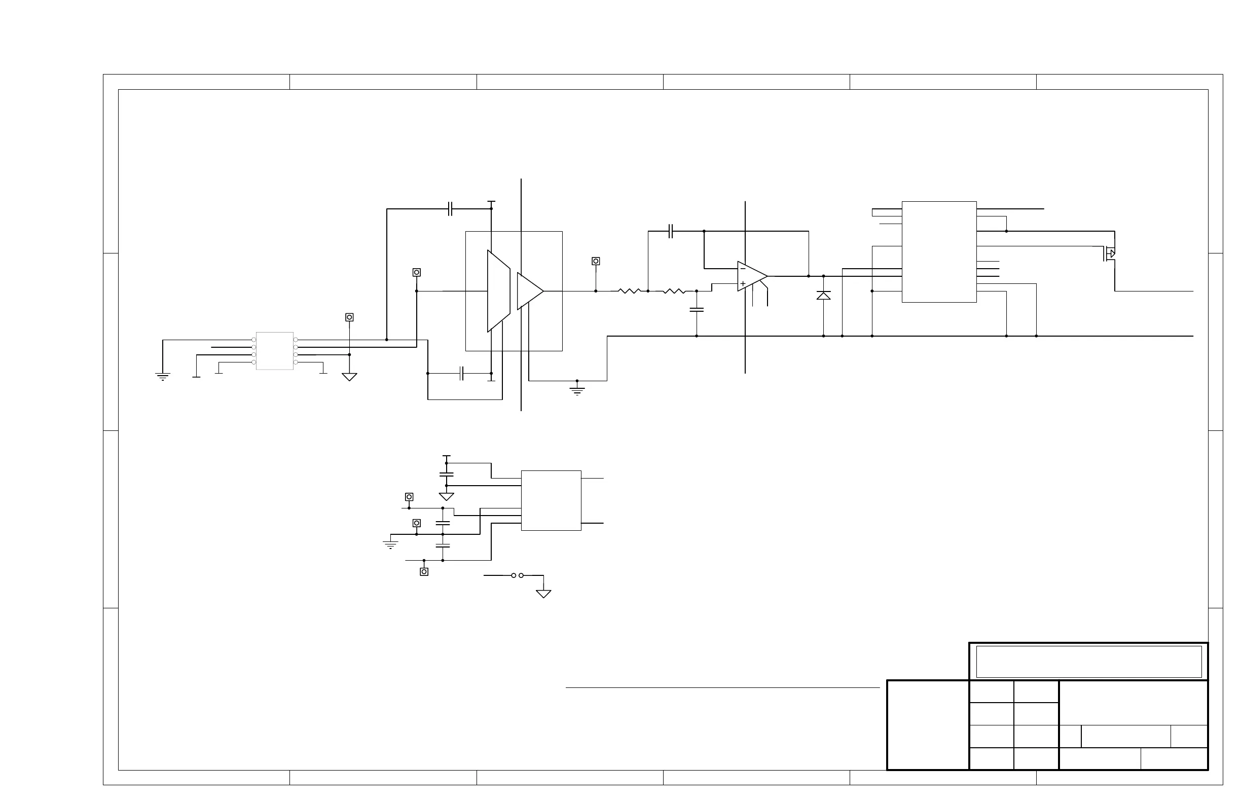
Teledyne 400E - Schematic for PCA 03631, Isolated 0-20 ma, E Series

Teledyne 400E
318 pages
Print Icon
To Next Page IconTo Next Page
To Next Page IconTo Next Page
To Previous Page IconTo Previous Page
To Previous Page IconTo Previous Page
Loading...
1 2 3 4 56
A
B
C
D
6
54321
D
C
B
A
APPROVALS
DRAWN
CHECKED
APPROVED
DATE
SIZE DRAWING NO. REVISION
SHEET
Error : LOGO.BMP file not found.
The information herein is the
property of API and is
submitted in strictest con-
Unauthorized use by anyone
fidence for reference only.
for any other purposes is
prohibited. This document or
any information contained
in it may not be duplicated
without proper authorization.
PCA 03631, Isolated 0-20ma, E Series
03632 A
1119-Jul-2002
LAST MOD.
B
of
1 2
3 4
5 6
7 8
J1
HEADER 4X2
+15V
+15V
IOUT-
IOUT+
VIN-
VIN+
15 7
9
12
16
10
8
+VS1
-VS1 GND1 -VS2GND2
+VS2
VIN
VOUT
U4
ISO124
VIN-
JP1
JUMPER2
+12V -12V
+12V
-12V
VS
1
0V
2
0V
5
+VOUT
6
-VOUT
7
SOUT
8
SIN
14
U1
DCP010515
C1
0.47
C2
0.47
C3
0.47
ISO_+15V
ISO_GND
ISO_-15V
ISO_-15V ISO_+15V
R1
4.75K
R2
9.76K
3
2
6
1
8
7 4
U2
OPA277
C4
1000PF
C5
220PF
D1
1N914
ISO_+15V ISO_-15V
VREF
15
SENSE
12
VRADJ
11
VIN(10)
4
VREFIN
3
VIN(5V)
5
GND
2
16MA
9
4MA
10
SPAN
8
OFFADJ
7
GATEDRV
14
SSENSE
13
SR
1
+V
16
OFFADJ
6
U3
XTR110
ISO_+15V
IOUT+
C6
0.1
C7
0.1
Q1
MOSFETP
IOUT-
TP1
TESTPOINT
Date Rev. Change Description Engineer
8/9/00 A INITIAL RELEASE (FROM 03039) KL
TP3
ISO+15
TP2
TESTPOINT
TP4
ISO-15
TP5
ISO_GND
TP6
GND

Table of Contents

Related product manuals