EasyManua.ls Logo

Xerox WorkCentre M20 - Page 259

Xerox WorkCentre M20
314 pages
To Next Page IconTo Next Page
To Next Page IconTo Next Page
To Previous Page IconTo Previous Page
To Previous Page IconTo Previous Page
Loading...
December 2006
6-53
WorkCentre M20, 4118, FaxCentre 2218 Family
GP 16
General Procedures and Information
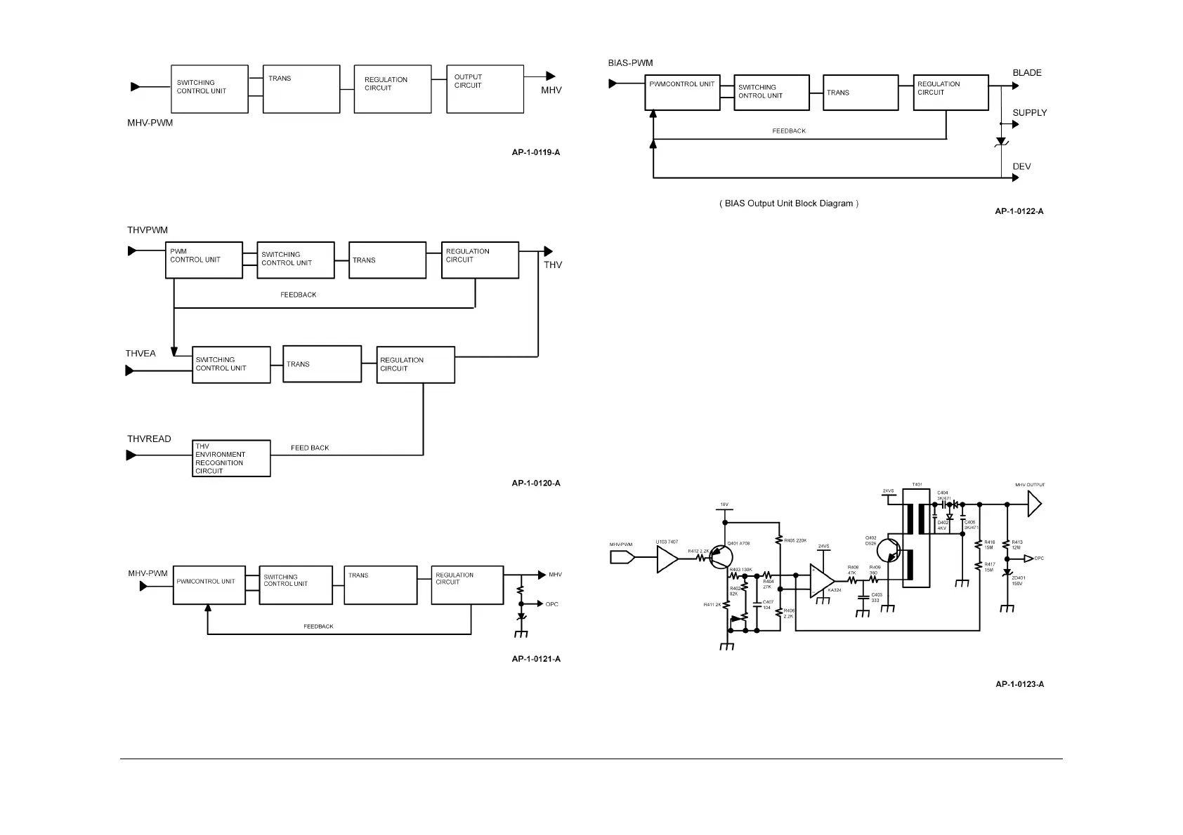
Figure 2 Electrification unit block diagram
Figure 3 Transfer Output Unit Block Diagram
Figure 4 MHV output unit block diagram
Figure 5 Bias output unit block diagram
MHV (Electrification Output Enable)
Electrification Output Enable is the electrification output control signal 'PWM-LOW
ACTIVE'.When MHV-PWM LOW signal is received, Q401 turns on and the steady voltage will
be accepted to the non-inverting terminal of OP-AMP 324. As the voltage higher than the
inverting reference voltage of OP-AMP, which is set to R405 and R406, OP-AMP output turns
high. This output sends IB to the TRANS auxiliary wire through current-restricting resistance
Q402 via R408 and C403 and Q402 turns on. When the current is accepted to Q402, Ic
increases to the current proportional to time through the T401 primary coil, and when it
reaches the Hfe limit of Q402, it will not retain the "on" state, but will turn to "off". As Q402
turns 'off', TRANS N1 will have counter-electromotive force, discharge energy to the second-
ary unit, sends current to the load and outputs MHV voltage through the high voltage output
enable, which is comprised of Regulation circuit. Refer to Figure 6.
Figure 6 MHV signal

Table of Contents

Related product manuals