EasyManua.ls Logo

Artesyn iHP - Figure 3-2 24 Kw Ihp Rack Internal Communication Architecture; Ihp Digital Communication Identifier

Artesyn iHP
202 pages
Print Icon
To Next Page IconTo Next Page
To Next Page IconTo Next Page
To Previous Page IconTo Previous Page
To Previous Page IconTo Previous Page
Loading...
iHP Manual 33 | P a g e
iHP Owners Manual
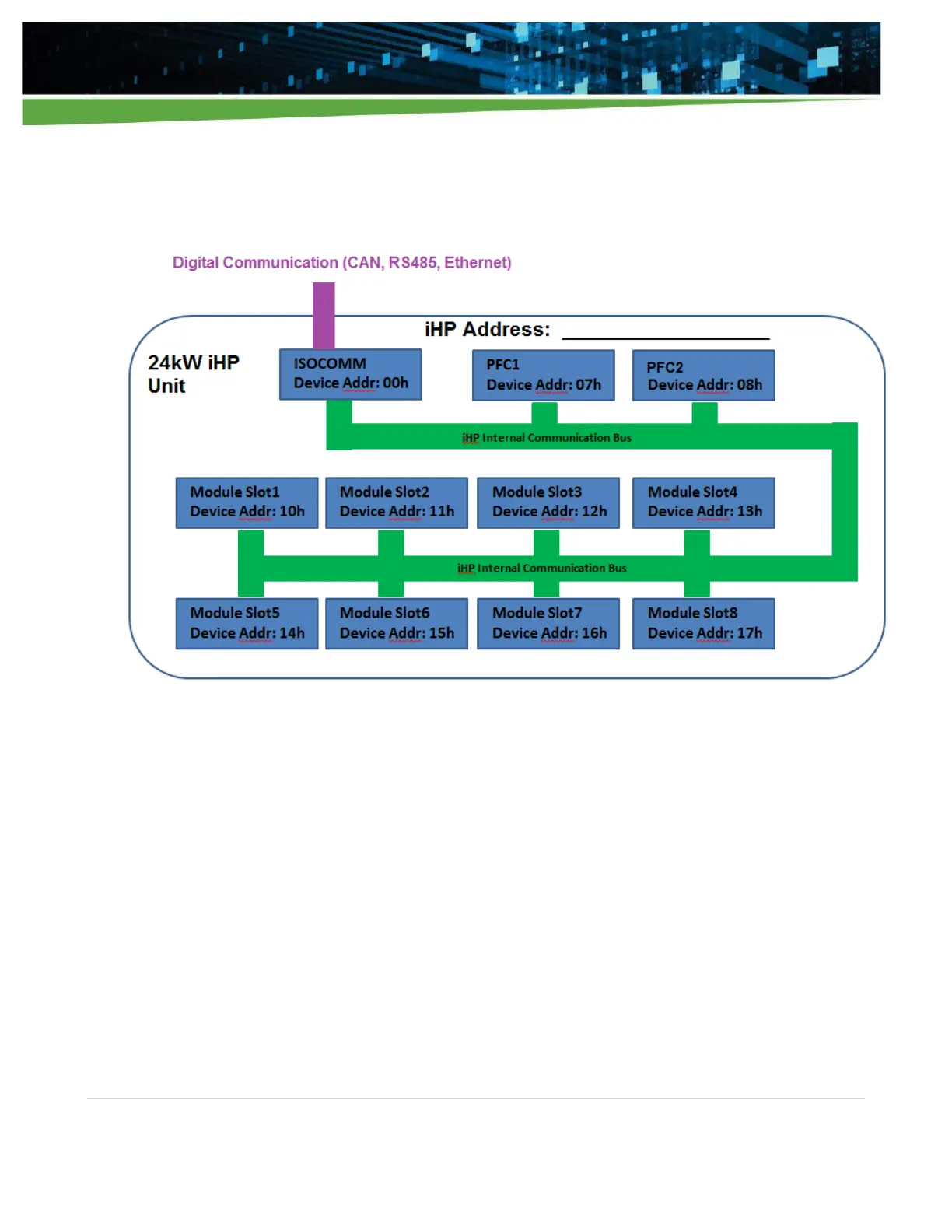
3.1 iHP Digital Communication Identifier
To communicate to the iHP, the user needs to know the iHP address and the specific device inside the iHP
system in which the user needs to communicate. ISOCOMM, installed modules and PFC devices function
independently inside an iHP system and each device has its own device address as shown in Figure 3-2 and 3-3.
Figure 3-2 24kW iHP rack internal communication architecture

Table of Contents