EasyManua.ls Logo

Artesyn iHP - 3.2 iHP Commands

Artesyn iHP
202 pages
Print Icon
To Next Page IconTo Next Page
To Next Page IconTo Next Page
To Previous Page IconTo Previous Page
To Previous Page IconTo Previous Page
Loading...
iHP Manual 34 | P a g e
iHP Owners Manual
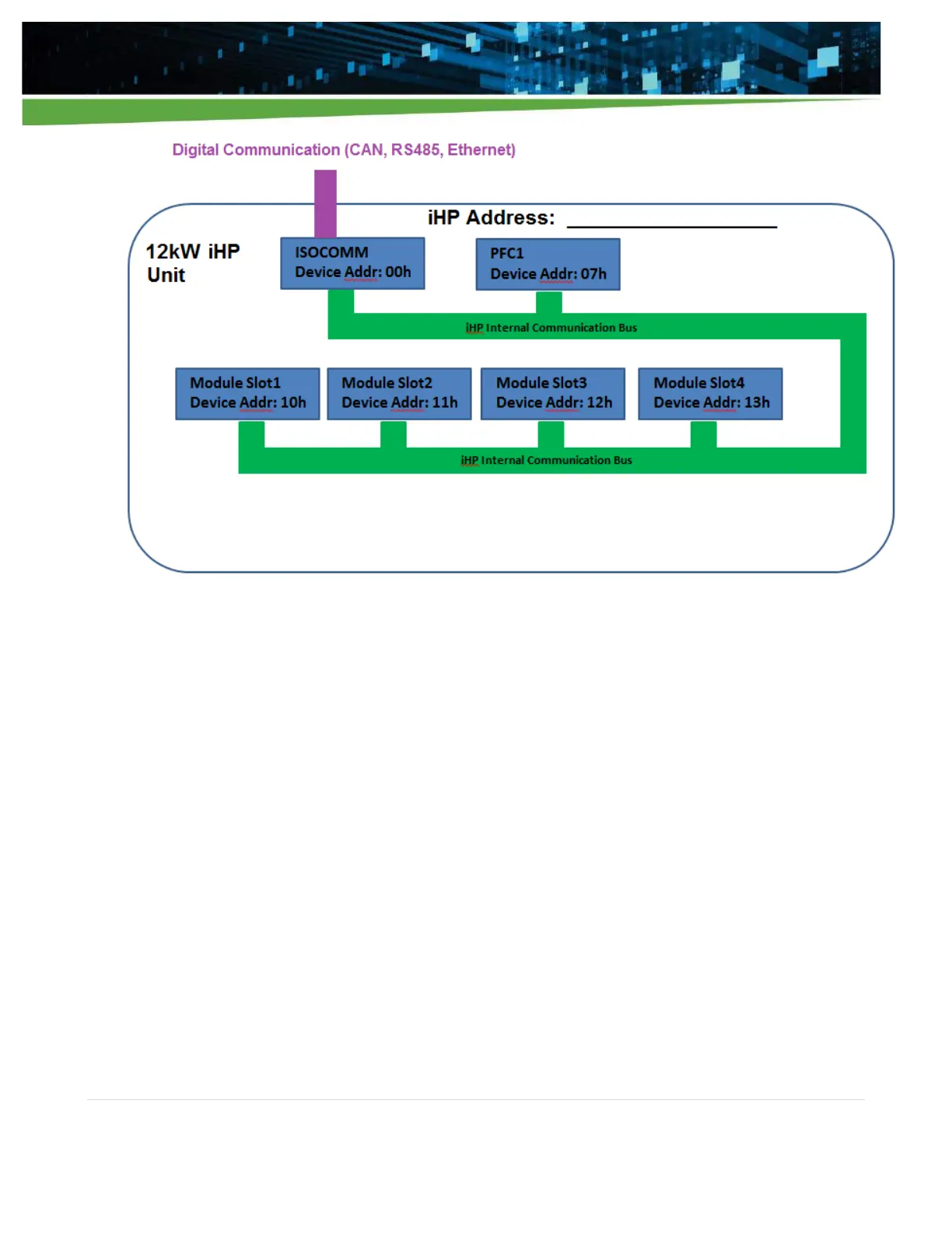
Figure 3-3 12kW iHP rack internal communication architecture
3.1.1 iHP Address
Each iHP system will have a specific address for digital communication. The address will be used to
communicate from the PC/Laptop to the iHP system. The iHP address is dependent on the mode of
communication.
Ethernet Address depends on the configuration of iHP. IP setting can be Static or DHCP. For Static IP, this
will need to be set to an unassigned IP address by the user before integration into a system. For DHCP, the
router will assign an open IP address.
CAN/RS485 CAN and RS485 communication shares the same address from 0 to 5. When using multiple iHP
systems, the address will need to be set before integrating with other iHP systems to avoid address conflicts.
The IP setting and CAN/RS485 address configuration settings are discussed in more detail in Section 5.1.3.

Table of Contents