EasyManua.ls Logo

Canworld CDE360-2S0R7 - Page 5

Default Icon
267 pages
Print Icon
To Next Page IconTo Next Page
To Next Page IconTo Next Page
To Previous Page IconTo Previous Page
To Previous Page IconTo Previous Page
Loading...
CDE360 Vector Control AC Drive Introduction
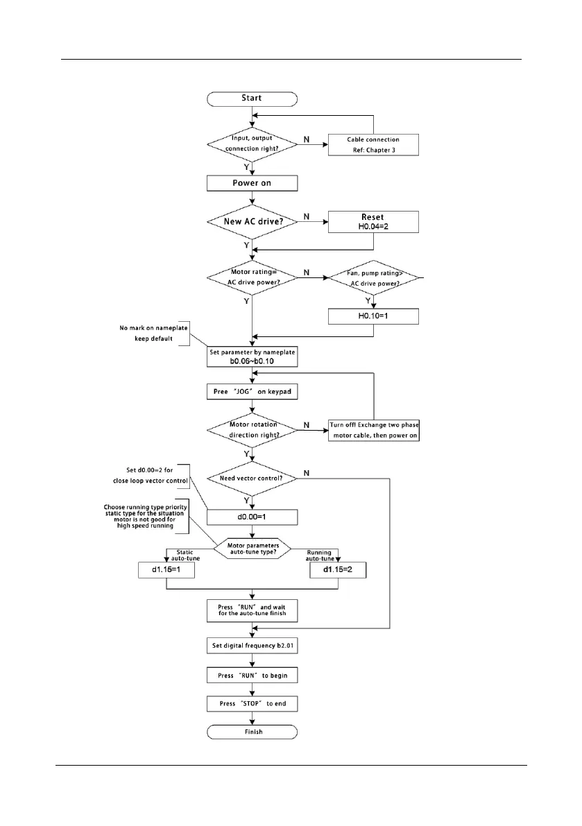
Induction motor flow chart by first using

Table of Contents

Related product manuals