EasyManua.ls Logo

Emerson Micro Motion 9739 MVD - Page 236

Emerson Micro Motion 9739 MVD
254 pages
Print Icon
To Next Page IconTo Next Page
To Next Page IconTo Next Page
To Previous Page IconTo Previous Page
To Previous Page IconTo Previous Page
Loading...
Usingthetransmitterdisplay
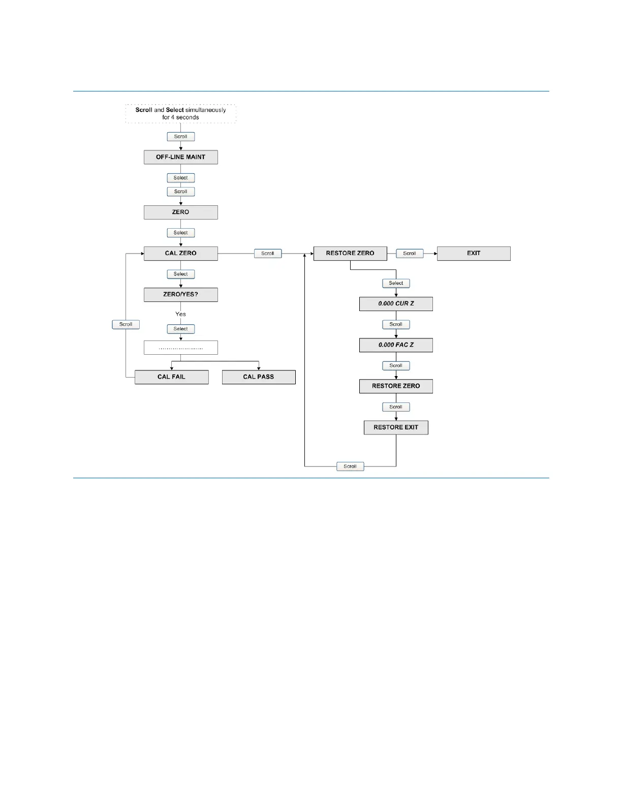
FigureC-10OfflinemenuZero
230MicroMotion9739MVDTransmitters

Table of Contents

Related product manuals