EasyManua.ls Logo

Emerson Micro Motion 9739 MVD

Emerson Micro Motion 9739 MVD
254 pages
To Next Page IconTo Next Page
To Next Page IconTo Next Page
To Previous Page IconTo Previous Page
To Previous Page IconTo Previous Page
Loading...
UsingtheFieldCommunicatorwiththe9739MVDtransmitter
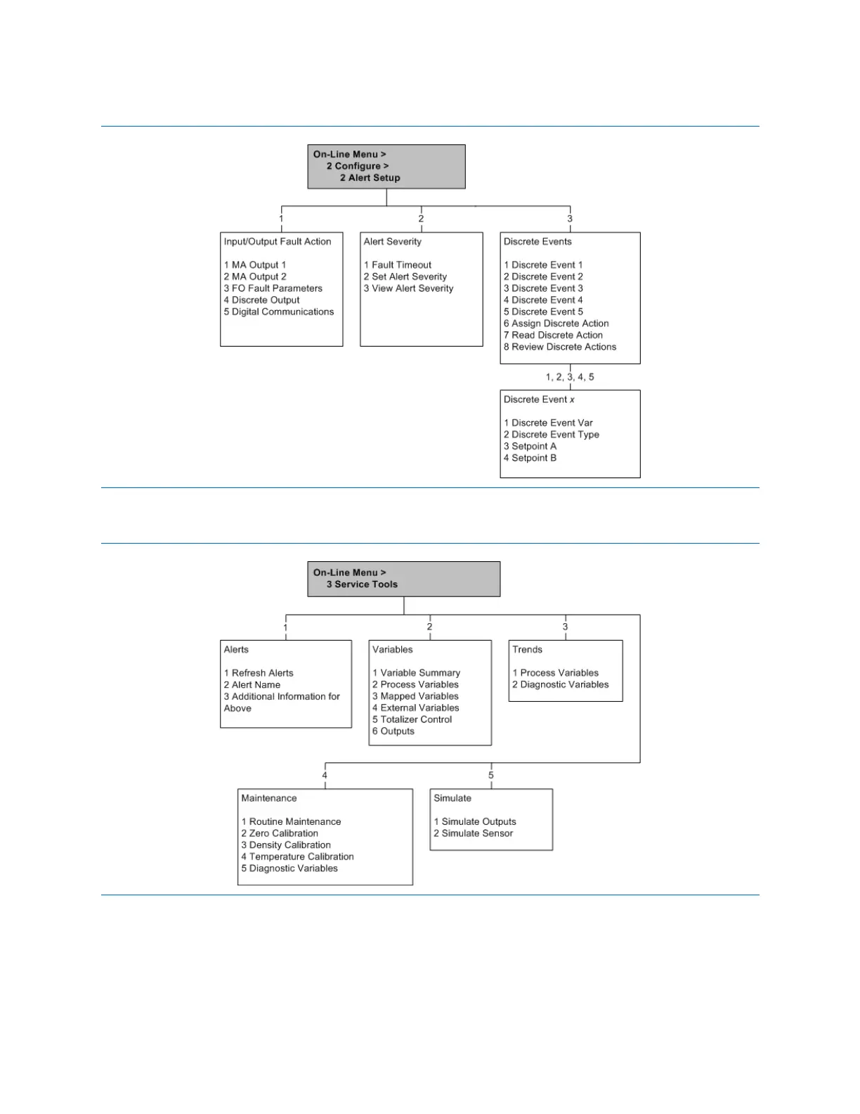
FigureE-9Configuremenu:AlertSetup
FigureE-10ServiceToolsmenu:toplevel
ConfigurationandUseManual
245

Table of Contents

Related product manuals