EasyManua.ls Logo

Emerson Micro Motion 9739 MVD

Emerson Micro Motion 9739 MVD
254 pages
To Next Page IconTo Next Page
To Next Page IconTo Next Page
To Previous Page IconTo Previous Page
To Previous Page IconTo Previous Page
Loading...
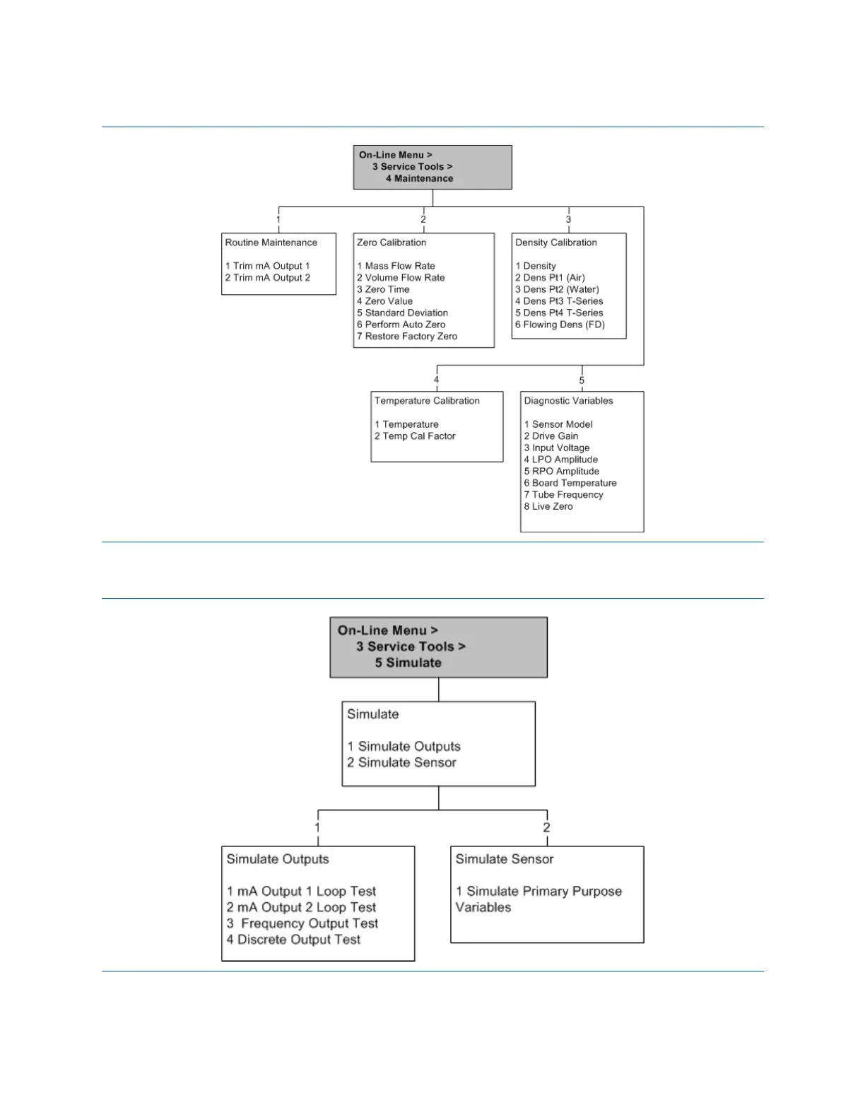
UsingtheFieldCommunicatorwiththe9739MVDtransmitter
FigureE-12ServiceToolsmenu:Maintenance
FigureE-13ServiceToolsmenu:Simulate
ConfigurationandUseManual
247

Table of Contents

Related product manuals