EasyManua.ls Logo

Fuji Electric Frenic Mega Series

Fuji Electric Frenic Mega Series
774 pages
To Next Page IconTo Next Page
To Next Page IconTo Next Page
To Previous Page IconTo Previous Page
To Previous Page IconTo Previous Page
Loading...
5.4 Details of Function Codes
5-109
Details of
Function Codes
F40 to F41
E codes
C codes
P codes
H codes
A codes
b codes
r codes
J codes
d codes
U codes
y codes
Chapter 5 Function Code
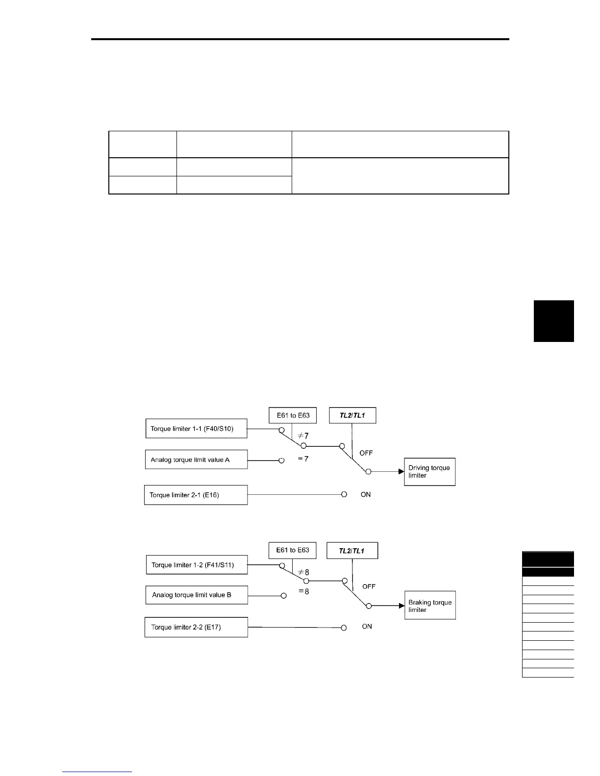
Analog torque limit values (E61 to E63)
The torque limit values can be specified by analog inputs through terminals [12], [C1], and [V2] (voltage or
current). Set E61, E62, and E63 (Terminal [12] Extended Function, Terminal [C1] Extended Function, and
Terminal [V2] Extended Function) as listed below.
Table 5.4-44
Data for E61,
E62, or E63
Function Description
7
Analog torque limit value A
8
Analog torque limit value B
Used when analog inputs are used as torque limiters.
Input specifications: 200% / 10 V or 20 mA
If these terminals have been set up to have the same data, the operation priority is given in the following
order: E61 > E62 > E63
Torque limiter levels specified via communications link (S10, S11)
The torque limiter levels can be changed via the communications link. Function codes S10 and S11
exclusively reserved for the communications link respond to function codes F40 and F41.
Switching torque limiters
The torque limiters can be switched by the function code setting and the terminal command TL2/TL1 ("Select
torque limiter level 2/1") assigned to any of the digital input terminals. To assign the TL2/TL1 as the terminal
function, set any of E01 through E09 to "14." If no TL2/TL1 is assigned, torque limiter levels 1-1 and 1-2 (F40
and F41) take effect by default.
Figure 5.4-40

Table of Contents

Related product manuals