EasyManua.ls Logo

Fuji Electric Frenic Mega Series - Page 314

Fuji Electric Frenic Mega Series
774 pages
To Next Page IconTo Next Page
To Next Page IconTo Next Page
To Previous Page IconTo Previous Page
To Previous Page IconTo Previous Page
Loading...
5.4 Details of Function Codes
5-133
Details of
Function Codes
F codes
E01 to E09
C codes
P codes
H codes
A codes
b codes
r codes
J codes
d codes
U codes
y codes
Chapter 5 Function Code
Do not assign both ISW50 and ISW60 at the same time. Doing so cannot guarantee the result.
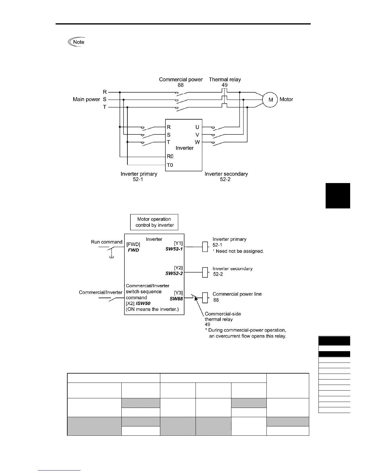
<Circuit Diagram and Configuration>
Fig. 5.4-51 Main circuit Configuration drawing
Fig. 5.4-52 Control circuit Configuration drawing
Table 5.4-71 Table of Input/Output Relations
Input Output (Magnetic Contactors)
ISW50 / ISW60
Run
Command
SW52-1 SW52-2 SW88
Inverter
Operation
ON ON
OFF
(Commercial power)
OFF
OFF OFF
OFF
OFF
ON ON
ON
(Inverter)
OFF
ON ON OFF
OFF

Table of Contents

Related product manuals