EasyManua.ls Logo

IAI MCON-C - Page 88

IAI MCON-C
480 pages
Print Icon
To Next Page IconTo Next Page
To Next Page IconTo Next Page
To Previous Page IconTo Previous Page
To Previous Page IconTo Previous Page
Loading...
78
7) Threshold [%] ····· Set the threshold value of the pressing torque in %.
If the torque (load current) becomes larger than this setting value
during pressing, the detection signal is output. This feature is used
to monitor the load current and judge whether the operation is
good or not in such an operation as press fitting in pressing.
This feature is limited only to the pulse motor type actuators.
Set to 0 for the servo motor type and brushless DC motor type
actuators.
8) Positioning width [mm] ·· In Positioner * Mode, Simple Direct Mode and PIO patterns
(Note 1)
0 to 2 and 4 in Remote I/O Mode, the positioning complete
signal is output if the remaining moving distance is entered
within the zone set here when positioning is performed.
For pressing, the actuator is moved at the setup velocity and
acceleration/deceleration in the same way as normal
positioning to the position of the coordinate value set in 2) and
then performs pressing movement by the data set here. For
PIO pattern 5, the positioning band is not the complete signal
output range against positioning command. Despite the
specified position number, the relevant output signal (LS*) is
turned ON when the actuator reaches the setting range. The
operation is accomplished as if a sensor were installed to
detect the actuator. PIO pattern 5 does not correspond to the
pressing operation.
Set the positioning band more than the minimum unit of the
movement amount (movement amount for one pulse of an
encoder) of the used actuator.
Note 1 PIO pattern: This is the operation pattern of Remote
I/O Mode.
[Refer to 3.8 Control and functions of Input and output signals
of Remote I/O Mode]
Pulse Motor Type
Limited Feature
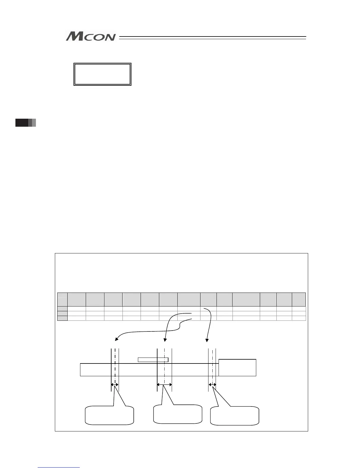
[Example of PIO pattern 5]
The figure below shows the position table and the position at which each of the LS signals is
turned ON. If the actuator passes any of the positioning bands in the operation by another
position number or manual operation in the servo-off state, the relevant LS signal is always
turned ON.
No.
Position
[mm]
Velocity
[mm/s]
Accele-
ration
[G]
Decele-
ration
[G]
Pressing
[%]
Thresh-
old
[%]
Positioning
width
[mm]
Zone+
[mm]
Zone-
[mm]
Acceleration/
Deceleration
mode
Incre-
mental
Gain
set
Stop
mode
0 0.00 250.00 0.20 0.20 0 0 5.00 0.00 0.00 0 0 0 0
1 70.00 250.00 0.20 0.20 0 0 10.00 0.00 0.00 0 0 0 0
2 150.00 250.00 0.20 0.20 0 0 5.00 0.00 0.00 0 0 0 0
Home=0mm
70mm
150mm
LS0 is ON
0 ± 5mm
LS1 is ON
70 ± 10mm
LS2 is ON
150 ± 5mm
3.3 Setting of Position Data

Table of Contents

Other manuals for IAI MCON-C

Related product manuals