EasyManua.ls Logo

Maytag MDE17CS - 50 Hz Stack Dryer Door-Switch Relay

Maytag MDE17CS
150 pages
Print Icon
To Next Page IconTo Next Page
To Next Page IconTo Next Page
To Previous Page IconTo Previous Page
To Previous Page IconTo Previous Page
Loading...
7-5
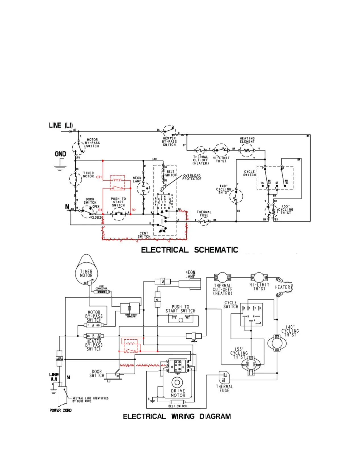
50 Hz Stack dryer door-switch relay
A Door Switch Relay is needed for IEC approval for single-load and stack 50 cycle dryers. On
60 cycle and mechanical timer dryers the centrifugal switch handles the latching means for
maintaining power to the motor after the push to start switch has been pressed and released. Due
to the fact that this centrifugal switch holds until the motor rpm drops below a certain level, this
has been deemed unacceptable per current IEC testing.
The concept shown on the below marked up drawings for the MDE17CSAGW0 eliminates the
latching by the centrifugal switch and instead uses an added relay to accomplish the same thing.
Once the door is opened, this new relay will disconnect power to the motor sooner and more
consistently independent of the load inertia or motor RPM.

Table of Contents

Other manuals for Maytag MDE17CS

Related product manuals