EasyManua.ls Logo

MTC Air Conditioner - System Description

Default Icon
164 pages
Print Icon
To Next Page IconTo Next Page
To Next Page IconTo Next Page
To Previous Page IconTo Previous Page
To Previous Page IconTo Previous Page
Loading...
TROUBLE DIAGNOSIS
MTC-73
C
D
E
F
G
H
I
K
L
M
A
B
MTC
Revision: January 2005 2004 Quest
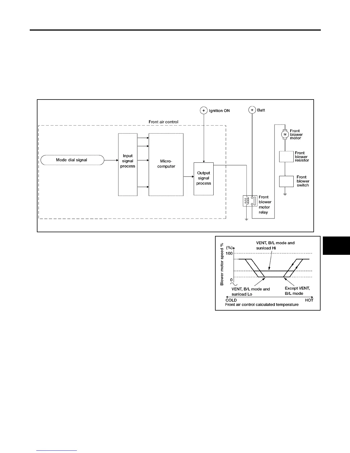
SYSTEM DESCRIPTION
Component Parts
Front air control
Front blower switch
Front blower motor resistor
Front blower motor
Front blower motor relay
System Operation
Blower Speed Control Specification
WJIA1616E
WJIA0441E

Table of Contents