EasyManua.ls Logo

MTC Air Conditioner - System Description; Diagnostic Procedure for Rear Blower Motor

Default Icon
164 pages
Print Icon
To Next Page IconTo Next Page
To Next Page IconTo Next Page
To Previous Page IconTo Previous Page
To Previous Page IconTo Previous Page
Loading...
TROUBLE DIAGNOSIS
MTC-81
C
D
E
F
G
H
I
K
L
M
A
B
MTC
Revision: January 2005 2004 Quest
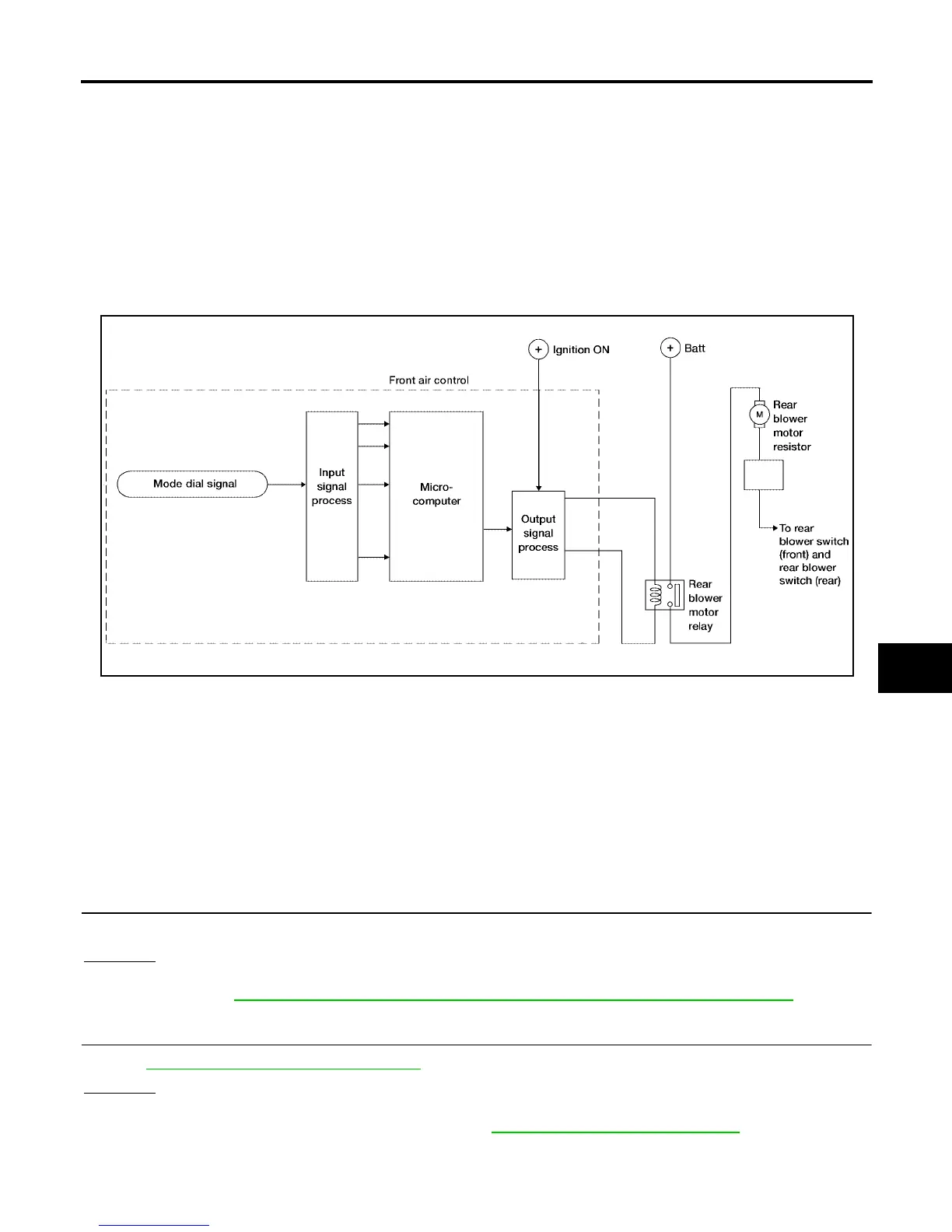
SYSTEM DESCRIPTION
Component Parts
Rear blower speed control system components are:
Front air control
Rear blower switch (front)
Rear blower switch (rear)
Rear blower motor resistor
Rear blower motor
Rear blower motor relay
System Operation
Rear Blower Control
When the rear blower switch (front) is in the OFF position, the rear blower motor cannot operate.
When the rear blower switch (front) is in the REAR position, it allows the rear blower switch (rear) to control
the rear blower motor speed. In any other position (1-4), the rear blower switch (front) controls the rear blower
motor speed regardless of the rear blower switch (rear) position.
DIAGNOSTIC PROCEDURE FOR REAR BLOWER MOTOR
Rear Blower Switch (Rear) Circuit
SYMPTOM:
Rear blower motor does not rotate when rear blower switch (front) is set to REAR position.
1. CHECK REAR BLOWER MOTOR OPERATION
Blower motor rotates normally when rear blower switch (front) is set at 1 - 4 speed.
OK or NG
OK >> GO TO 2.
NG >> Refer to MTC-83, "
Trouble Diagnosis Procedure For Rear Blower Motor (1 - 4 Speed)" .
2. CHECK REAR BLOWER SWITCH (FRONT)
Refer to MTC-89, "
Rear Blower Switch (Front)" .
OK or NG
OK >> GO TO 3.
NG >> Replace rear blower switch (front). Refer to MTC-116, "
REAR AIR CONTROL" .
WJIA1618E

Table of Contents