EasyManua.ls Logo

Panasonic FP0H - Page 116

Panasonic FP0H
200 pages
Print Icon
To Next Page IconTo Next Page
To Next Page IconTo Next Page
To Previous Page IconTo Previous Page
To Previous Page IconTo Previous Page
Loading...
Instruction References
7-24
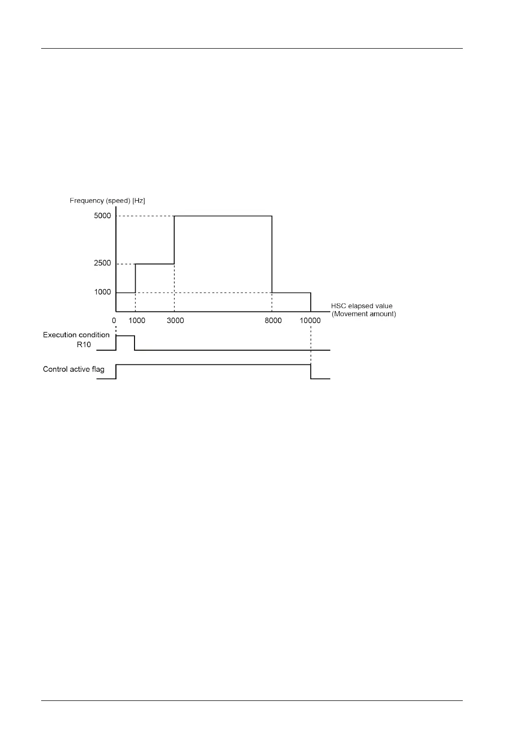
Example of program
[Operation]
(1) Starts the pulse output at 1000 Hz from the specified channel ch0 when the execution
condition R10 of F174 (SP0H) instruction turns ON.
(2) Switches the frequency to 2500 Hz when 1000 pulses are counted at 1000 Hz.
(3) Switches the frequency to 5000 Hz when 3000 pulses are counted at 2500 Hz.
(4) Switches the frequency to 1000 Hz when 8000 pulses are counted at 5000 Hz.
(5) Stops the pulse output when 10000 pulses are counted.
(Note): When the execution condition R10 of F174(SP0H) instruction turns ON, the control active flag will turn ON.
When the elapsed value reaches 10000 and the pulse output stops, the control active flag will turn OFF.
For details of the allocation of control active flags, refer to "12.2.2 When Using Pulse Output Function (FPΣ
Compatible Instruction Mode)".

Table of Contents

Other manuals for Panasonic FP0H

Related product manuals