EasyManua.ls Logo

Samsung SCL770 - Stop Unload

Samsung SCL770
174 pages
Print Icon
To Next Page IconTo Next Page
To Next Page IconTo Next Page
To Previous Page IconTo Previous Page
To Previous Page IconTo Previous Page
Loading...
Samsung Electronics1-24
Operation
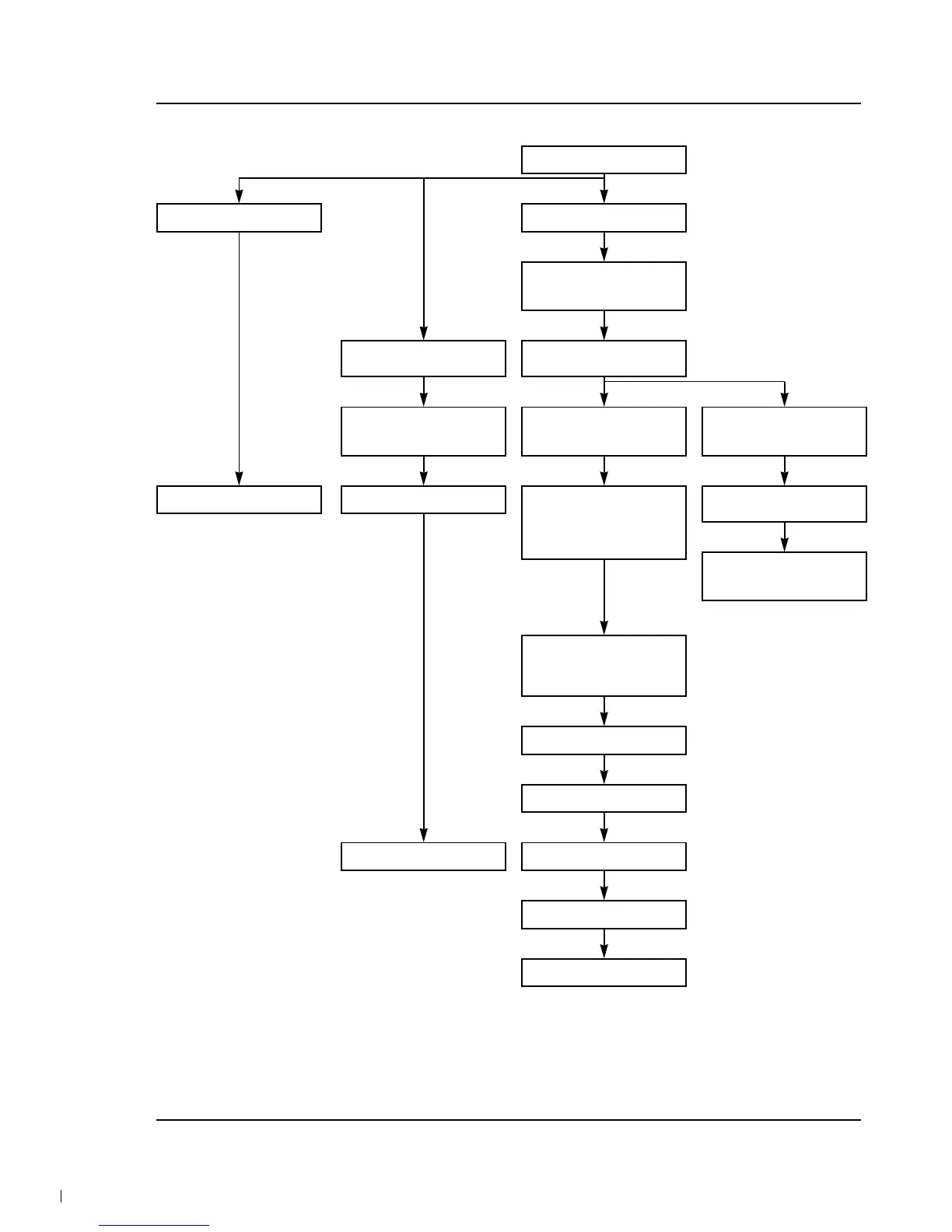
1-4-7 Stop Unload
Push Eject key.
Motor Loading rotates in reverse.Drum rotates forward.
Gear Wheel Motor, Gear Worm
Loading, Gear Loading, S/W Mode,
Gear Cam Main rotate.
Slider Main moves in direction of
arrow.
Motor Capstan rotates in reverse.
Arm Loadings (S, T) move in
direction of arrows and
Pole Base (S, T) Slide.
Lever Brake S released from
Reel S and Brake Sub S
contacts Reel S.
Gear Capstan and Belt Timing,
Gear Pully, Gear Idler rotate.
Gear Cam Main and Lever
Cam rotate by Lever Cam Pin,
which follows the Cam Curve of
the Gear Cam Main. Chassis Sub
moves in direction of arrow.
Lever Eject moves in direction of
arrow by Slide Main and push
Lever Locker to release lock of
Housing.
Arm Pinch Roller rotates in
direction of arrow.
Reel S rotates. Drum stops.
Motor Loading stops.
Housing raised.
(Eject completed.)
Motor Loading rotates.Motor Capstan stops.
Lever Eject moves back by Slider
Main to lock Housing.
Motor Loading stops.
Arm Tension and Arm Review
move in direction of arrows by
Cam Curve of Chassis Main.
* Tape is
wound to
cassette.
* S/W Push is turned off.
*
*

Table of Contents

Related product manuals