EasyManua.ls Logo

Skyjack SJ12 E - Page 120

Skyjack SJ12 E
170 pages
Print Icon
To Next Page IconTo Next Page
To Next Page IconTo Next Page
To Previous Page IconTo Previous Page
To Previous Page IconTo Previous Page
Loading...
120
SJ12 E, SJ16 E, SJ20 E
241914ACA
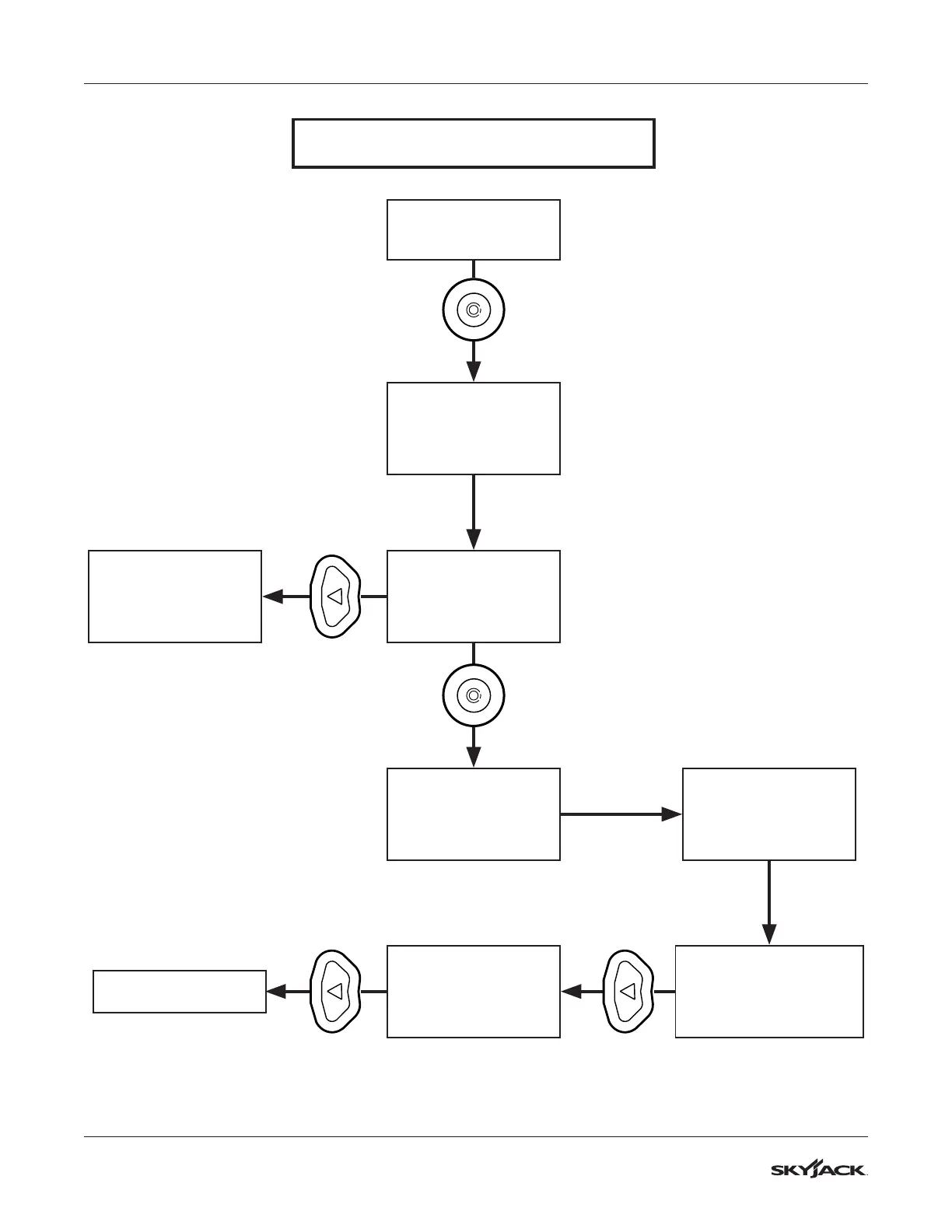
Section 5 – Procedures Display Module
TILT SENSOR CALIBRATION
CALIBRATION
CAL. TILT SENSOR
CAL. TILT SENSOR
CAL. TILT SENSOR:
TILT SENSOR
CAL. TILT SENSOR
IS MACHINE ON
FLAT SURFACE?
CAL. TILT SENSOR
CONFIRM TILT C.?
R 00.00 P00.00
CALIBR. STOPPED
PRESS OUT
CALIBRATION
CAL. TILT SENSOR
CAL. IN PROGRESS
R 00.00 P00.00
CAL. TILT SENSOR
CALIBRATION DONE
R 00.00 P00.00
CAL. TILT SENSOR
TILT SENSOR
CALIBR. ABORTED
NO
YES
HOLD

Table of Contents

Other manuals for Skyjack SJ12 E

Related product manuals