EasyManua.ls Logo

Skyjack SJ12 E - Page 123

Skyjack SJ12 E
170 pages
Print Icon
To Next Page IconTo Next Page
To Next Page IconTo Next Page
To Previous Page IconTo Previous Page
To Previous Page IconTo Previous Page
Loading...
123
SJ12 E, SJ16 E, SJ20 E
241914ACA
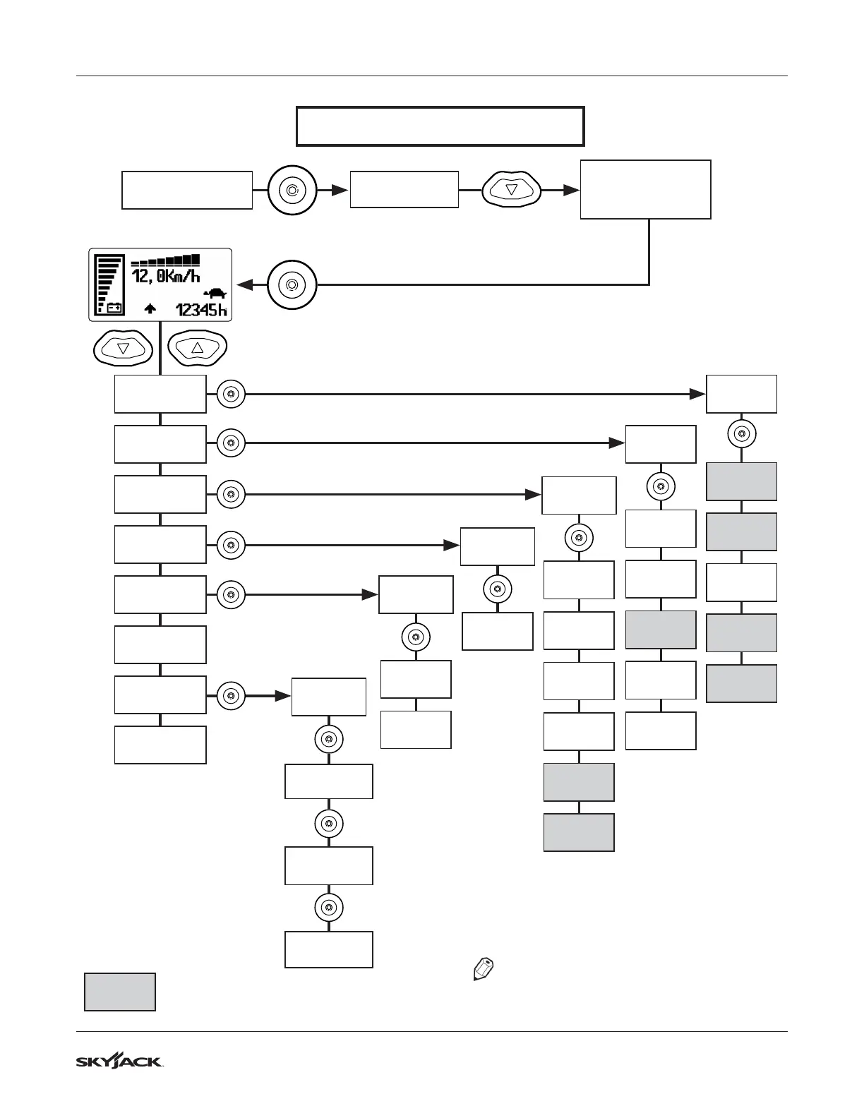
Display Module Section 5 – Procedures
ACCESS FLOW CHART
CONNECTING
TO .....
CONSOLE
PARAMETER
CHANGE
PARAMETER
CHANGE
SET OPTIONS
ADJUSTMENTS
SPECIAL
ADJUSTMENTS
TESTER
PROGRAM
VACC
MAX SPEED
FORW
100%
TILT
CALIBRATE
0
MACHINE
TYPE
0
DEBUG
CANMESSAGE
LEVEL = 0
Master uC*
VACC SETTINGS
PROGRAMM VACC
0.0 -- 10.0
VACC SETTINGS
MIN VACC MAX
0.5 -- 4.5
MAXSTEER
PUMP SP
23.1%
TELEMATICS
OFF
BATTERY TYPE
0
MAX SPEED
BACK
100%
MOTION
ALARM
ON
REGION
0
Slave uC*
VACC SETTINGS
MIN VACC MAX
0.0 -- 0.0
MINSTEER
PUMP SP
17.6%
OUTDOOR
MODE
OFF
LIFT DERATE 1
64%
LIFT DERATE 2
78%
SEV8
FLASHER OUT
OFF
DELTA-Q
CHARGER
ON
LANGUAGE
0
SET OPTIONS
ADJUSTMENTS
SPECIAL
ADJUSTMENTS
TESTER
ALARMS
PROGRAM
VACC
CALIBRATION
CONNECTED TO
AXMR3K 2GS3x.xx
Main Page
ACCESS
LEVEL 1 ONLY
NOTE
See 57-3 Tester Menu - Master uC and 56-4
Tester Menu - Slave uC

Table of Contents

Other manuals for Skyjack SJ12 E

Related product manuals