EasyManua.ls Logo

ABB ACS880-104

ABB ACS880-104
406 pages
To Next Page IconTo Next Page
To Next Page IconTo Next Page
To Previous Page IconTo Previous Page
To Previous Page IconTo Previous Page
Loading...
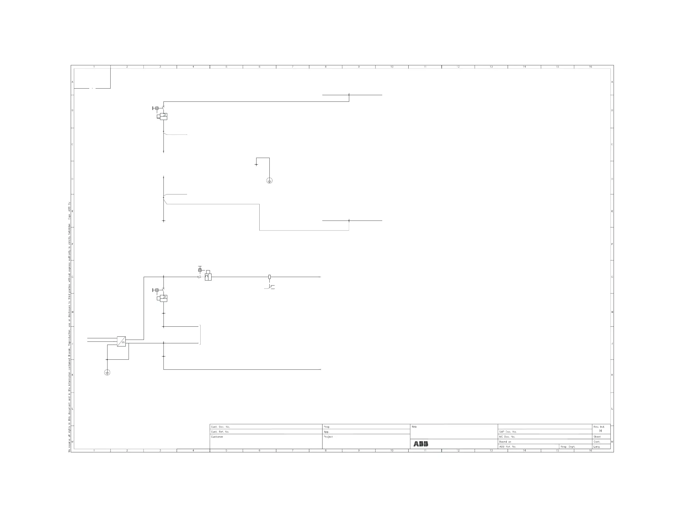
Frame R6i Sheet 020 (Auxiliary voltage distribution)
+11.1
=11
3AXD10000027152 020
-
020.DWG
ACS880-104
Auxiliary Voltage Supply
Frame R6i
Circuit diagram
EN
Oleg Vanin29.12.2016
Asikainen Mika29.12.2016
ABB Drives
=-F22
12
I>
=-X21
3
4
=-X21
1
2
;X22:11
C4
~
=-T22
L
+
-
PE
N
230VAC
24VDC
=-X22
PE2
=-20PE
1PE
=-20PE
2PE
;X22:1
D4
;X22:11
J1
=-X25
204
=-X22
PE1
=-X25
211
=-X25
201
;X22:1
J1
5
;F22L:2
TO NEXT DRIVE UNIT
;F22N:2
TO NEXT DRIVE UNIT
24V CONTROL VOLTAGE DISTRIBUTION
AUXILIARY VOLTAGE DISTRIBUTION
=-X22
3
=-X22
11
1
12
;F22L:1
FROM SUPPLY UNIT
;F22N:1
FROM SUPPLY UNIT
12
1411
001/C12
;24VM:8
001/D3
=-F112
12
I>
=-F110
12
I>
;24VP:7
001/D3
;24VP:1
001/K4
;24VM:1
=-K112
A1 A2
Circuit diagrams 391

Table of Contents

Other manuals for ABB ACS880-104

Related product manuals