EasyManua.ls Logo

ABB REL650 - Technical Data

ABB REL650
942 pages
Print Icon
To Next Page IconTo Next Page
To Next Page IconTo Next Page
To Previous Page IconTo Previous Page
To Previous Page IconTo Previous Page
Loading...
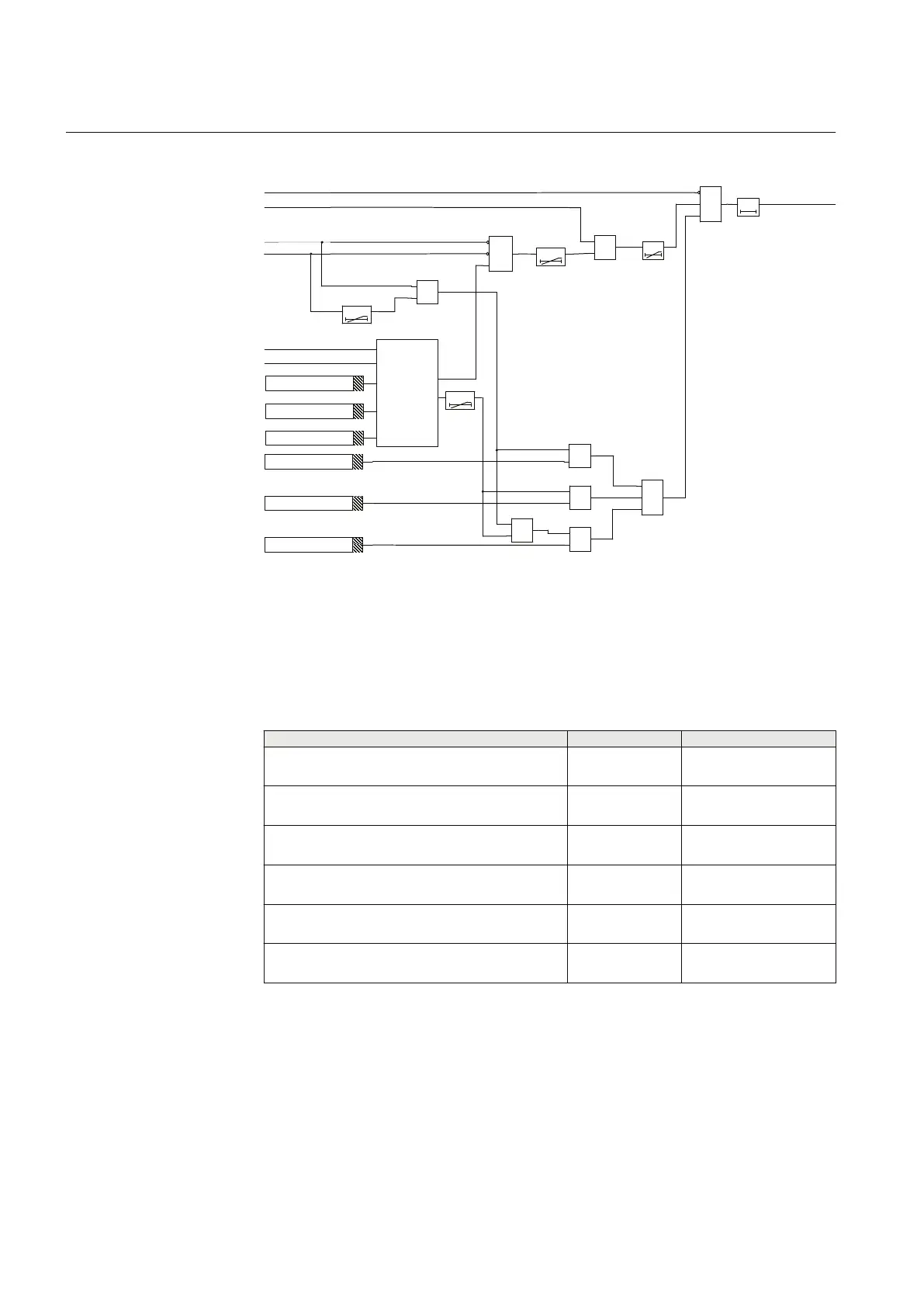
The measured phase voltages and currents are provided as service values.
BLOCK
TRIP
Z
A
C
C
START_DLYD
I3P
U3P
AutoInitMode
Mode = Impedance
Mode = UILevel
Mode = UILvl&Imp
UILevel
Detector
IPh<
UPh<
BC
t
1
tSOTF
15ms
t
&
t
tDLD
1
DeadLine
SOTFUILevel
tOperate
t
tDuration
t
1
&
&
&
1
&
IEC07000084 V3 EN-US
Figure 59: Simplified logic diagram for Automatic switch onto fault logic
6.3.8 Technical data
SEMOD173230-1 v1
M16043-1 v12
Table 49: ZCVPSOF technical data
Parameter
Range or value Accuracy
Operate voltage, detection of dead line (1–100)% of
UBase
±0.5% of U
r
Operate current, detection of dead line (1–100)% of
IBase
±1.0% of I
r
Time delay to operate for the switch onto fault
function
(0.03-120.00) s ±0.2% or ±20 ms
whichever is greater
Time delay for UI detection (0.000-60.000) s ±0.2% or ±20 ms
whichever is greater
Delay time for activation of dead line detection (0.000-60.000) s ±0.2% or ±20 ms
whichever is greater
Drop-off delay time of switch onto fault function (0.000-60.000) s ±0.2% or ±30 ms
whichever is greater
Section 6 1MRK 506 382-UEN A
Impedance protection
134 Line distance protection REL650 2.2 IEC
Technical manual

Table of Contents

Other manuals for ABB REL650

Related product manuals