EasyManua.ls Logo

ABB REL650 - Design

ABB REL650
942 pages
Print Icon
To Next Page IconTo Next Page
To Next Page IconTo Next Page
To Previous Page IconTo Previous Page
To Previous Page IconTo Previous Page
Loading...
14.10.3.1 Design
GUID-B643C994-D0BA-4BE9-BACB-ADEA0197CAE4 v1
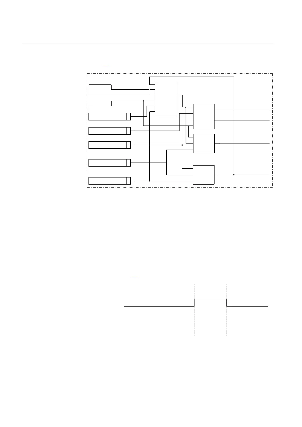
Figure
319 illustrates the general logic diagram of the function.
BLOCK
CountType
INPUT
RESET
ERROR
OVERFLOW
LIMIT1 … 4
CounterLimit1...4
MaxValue
OnMaxValue
InitialValue
VALUE
Operation
Counter
Overflow
Detection
Limit
Check
Error
Detection
IEC12000625_1_en.vsd
IEC12000625 V1 EN-US
Figure 319: Logic diagram
The counter can be initialized to count from a settable non-zero value after reset of
the function. The function has also a maximum counted value check. The three
possibilities after reaching the maximum counted value are:
Stops counting and activates a steady overflow indication for the next count
Rolls over to zero and activates a steady overflow indication for the next count
Rolls over to zero and activates a pulsed overflow indication for the next count
The pulsed overflow output lasts up to the first count after rolling over to zero, as
illustrated in figure
320.
IEC12000626_1_en.vsd
Max value +3
®
Max value -1
®
Max value
®
Max value +1
®
Max value +2
®
Max value -1
®
Max value
®
0
®
1 2
...
...
...
...
Overflow indication
Actual value
Counted value
IEC12000626 V1 EN-US
Figure 320: Overflow indication when OnMaxValue is set to rollover pulsed
The Error output is activated as an indicator of setting the counter limits and/or
initial value setting(s) greater than the maximum value. The counter stops counting
Section 14 1MRK 506 382-UEN A
Monitoring
632 Line distance protection REL650 2.2 IEC
Technical manual

Table of Contents

Other manuals for ABB REL650

Related product manuals