EasyManua.ls Logo

ABB REL650 - Page 352

ABB REL650
942 pages
Print Icon
To Next Page IconTo Next Page
To Next Page IconTo Next Page
To Previous Page IconTo Previous Page
To Previous Page IconTo Previous Page
Loading...
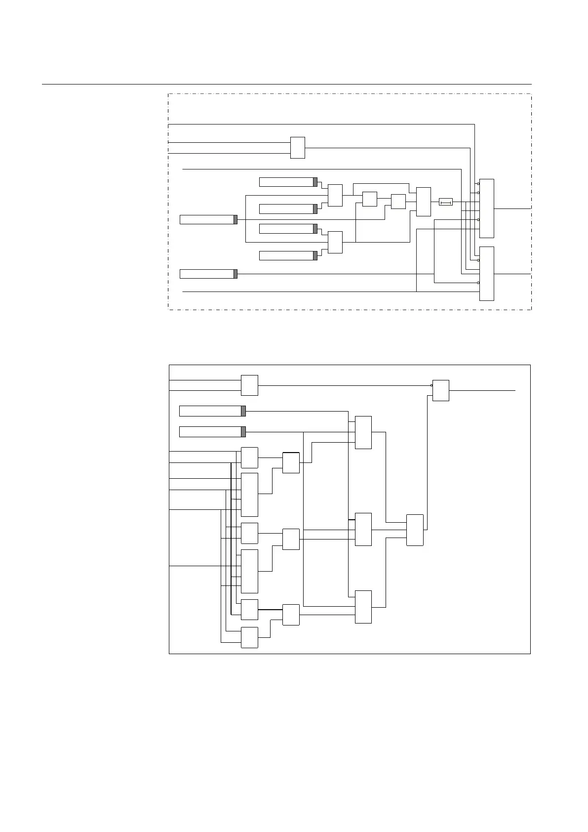
fBus and fLine ±5 Hz
AutoEnerg
UHighBusEnerg
ULowLineEnerg
AND
ULowBusEnerg
UHighLineEnerg
AND
OR
AND OR
t
tAutoEnerg
AND
AND
UMaxEnerg
AUTOENOK
TSTENOK
selectedFuseOK
OR
BLOCK
BLKENERG
TSTENERG
DLLB
DBLL
IEC14000030-1-en.vsd
BOTH
IEC14000030 V1 EN-US
Figure 170: Automatic energizing
ManEnerg
CBConfig
AND
AND
AND
AND
AND
AND
B1QOPEN
B1QCLD
B2QOPEN
LN1QOPEN
LN2QOPEN
B2QCLD
OR
OR
OR
OR
BLKENERG
BLOCK
AND
AND
AND
1½ bus CB
1½ bus alt. CB
Tie CB
OR
AND
manEnergOpenBays
IEC14000032-1-en.vsd
IEC14000032 V1 EN-US
Figure 171: Open bays
Section 11 1MRK 506 382-UEN A
Control
346 Line distance protection REL650 2.2 IEC
Technical manual

Table of Contents

Other manuals for ABB REL650

Related product manuals