EasyManua.ls Logo

Aerotech Ensemble Epaq - Line Driver Encoder (Standard)

Aerotech Ensemble Epaq
112 pages
Print Icon
To Next Page IconTo Next Page
To Next Page IconTo Next Page
To Previous Page IconTo Previous Page
To Previous Page IconTo Previous Page
Loading...
Installation and Configuration Ensemble Epaq Hardware Manual
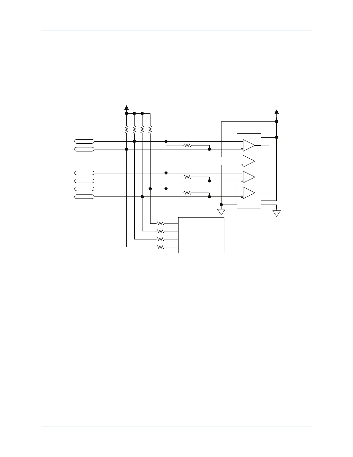
2.3.1.1. RS-422 Line Driver Encoder (Standard)
The standard encoder interface accepts an RS-422 differential quadrature line driver signal in the range of 0
to 5 VDC in line driver format. It allows up to an 10 MHz encoder signal (25 nsec minimum edge separation),
producing 40 million counts per second, after times four (x4) quadrature decoding.
An analog encoder is used with the -MXU or -MXH option (refer to Section 2.3.1.2. for more information).
SIN+
+3.3V
+3.3V
DS26LV32AT
10K
10K
10K
10K
SIN-
MRK+
PIN-17
PIN-18
PIN-7
MRK-
PIN-6
COS+
PIN-14
COS-
PIN-15
10K
10K
10K
10K
180
180
180
ENCODER
FAULT DETECTION
Figure 2-16: Line Driver Encoder Interface
www.aerotech.com Chapter 2 35

Table of Contents

Related product manuals