EasyManua.ls Logo

Anritsu MX269018A - Page 149

Anritsu MX269018A
180 pages
Print Icon
To Next Page IconTo Next Page
To Next Page IconTo Next Page
To Previous Page IconTo Previous Page
To Previous Page IconTo Previous Page
Loading...
4.2
R
R
F Perf
o
o
rman
(1)
(2)
(3)
ce Te
s
Test targe
t
Residual
Residual
Residual
Measurin
g
Signal g
e
Re
s
Frequen
c
Un
n
acc
u
Power m
e
Un
n
acc
u
Setups
s
t Item
s
t
standards
FM
M
AM
g
instrumen
t
e
nerator
s
idual FM i
s
c
y standard
n
ecessary i
f
u
racy
e
ter
n
ecessary i
f
u
racy
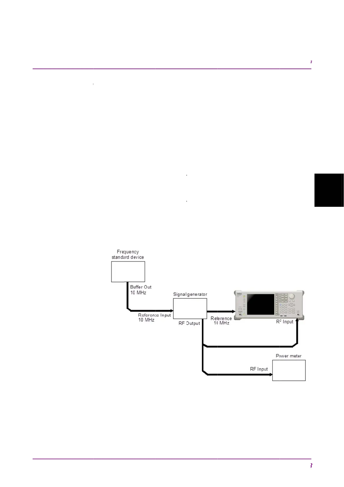
Figure
4
s
t
for tests
s
2 Hz or les
s
device
f
signal sour
f
signal sour
4
.2-1 Perf
o
4.2 RF
P
s
.
c
e has suffi
c
c
e has suffi
c
o
rmance Te
s
P
erformanc
e
c
ient freque
n
c
ient trans
m
s
t
e
Test Item
s
4-
3
n
cy
m
itter powe
r
s
3
4
Performance Test
r

Table of Contents

Related product manuals