EasyManua.ls Logo

CipherLab 2564 - How to Configure Editing Formats

CipherLab 2564
291 pages
Print Icon
To Next Page IconTo Next Page
To Next Page IconTo Next Page
To Previous Page IconTo Previous Page
To Previous Page IconTo Previous Page
Loading...
204
End Programming Format
2564 Barcode Scanner User Guide
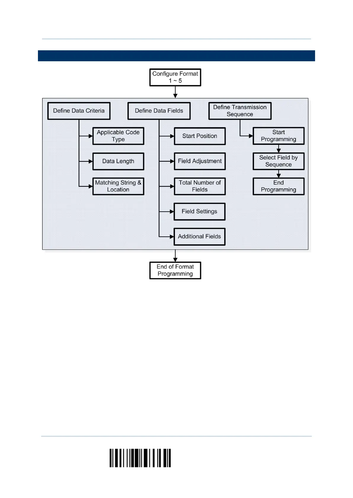
6.2 HOW TO CONFIGURE EDITING FORMATS

Table of Contents

Related product manuals