EasyManua.ls Logo

Emerson Micro Motion 9739 MVD - Page 165

Emerson Micro Motion 9739 MVD
254 pages
Print Icon
To Next Page IconTo Next Page
To Next Page IconTo Next Page
To Previous Page IconTo Previous Page
To Previous Page IconTo Previous Page
Loading...
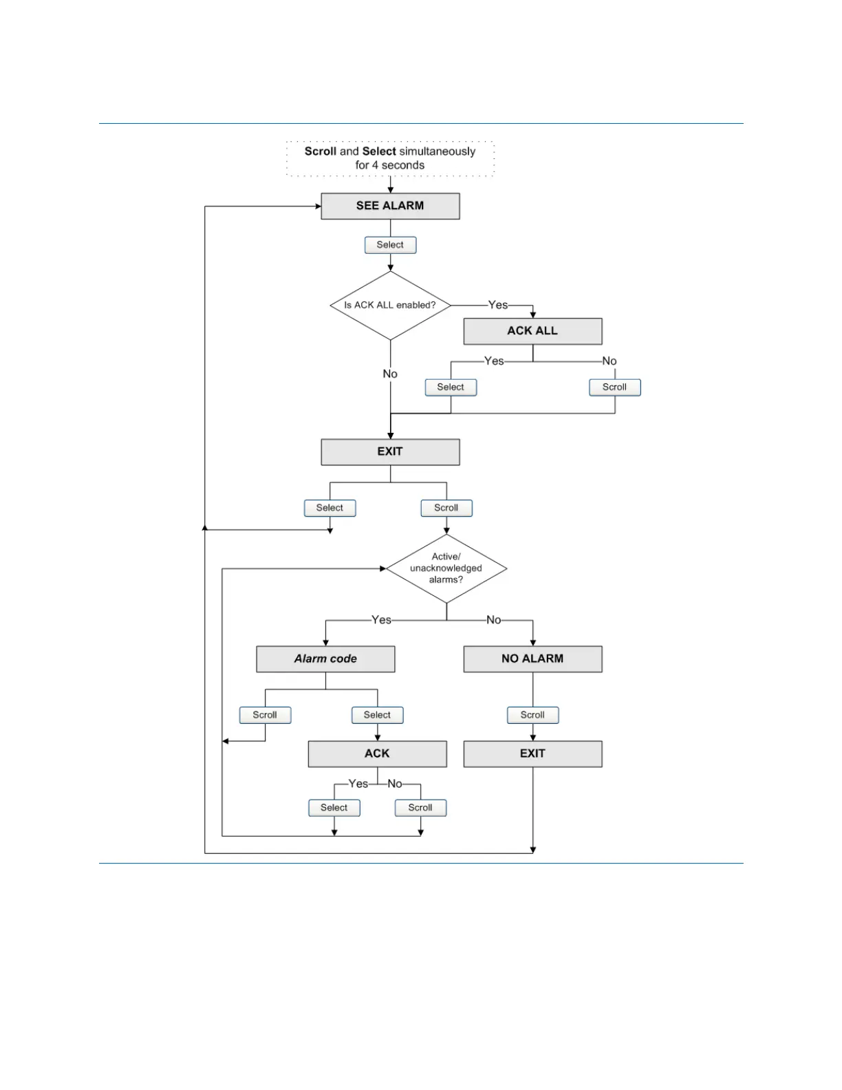
Transmitteroperation
Figure8-2Usingthedisplaytoviewandacknowledgethestatusalarms
8.4.2VieworacknowledgestatusalarmswithProLinkII
Youcanvieworacknowledgealarmstwoways:usingtheStatuswindowortheAlarmLogwindow.You
canviewalarmsinbothwindows,butyoucannotacknowledgealarmsfromwithintheStatuswindow.
YoumustviewalarmsintheAlarmLogwindowtoacknowledgethealarm.
ConfigurationandUseManual
159

Table of Contents

Related product manuals