EasyManua.ls Logo

Entrust Datacard CR825 - LCD Panel Menu Navigation and Operations

Default Icon
118 pages
Print Icon
To Next Page IconTo Next Page
To Next Page IconTo Next Page
To Previous Page IconTo Previous Page
To Previous Page IconTo Previous Page
Loading...
22 Using the Printer
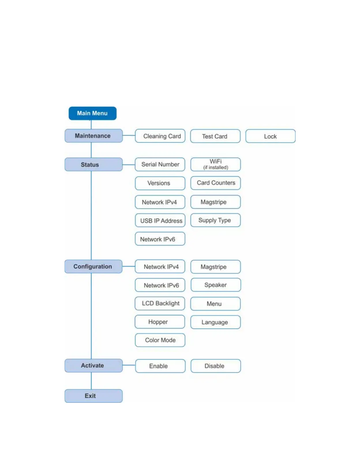
Use the LCD Panel Menus
The LCD panel shows the printers menu system and displays messages and conditions.
For a list of error messages and recovery information, refer to “Respond to Messages” on
page72.

Table of Contents

Other manuals for Entrust Datacard CR825